毕业季必看:论文降ai率最全攻略,教你如何有效降低ai率
💡写论文时,什么最让人头疼?不是查重,而是检测结果里赫然出现——“AI率过高”。现在越来越多的高校开始严查论文,专门检测AIGC生成内容。我曾有一篇论文AI率直接飙到98%,当时真的差点崩溃…为了“救活”这篇论文,我亲测了9款热门的降AI率工具,有免费降AI率神器,也有付费利器,这次一次性全部分享给你!
💡写论文时,什么最让人头疼?
不是查重,而是检测结果里赫然出现——“AI率过高”。

现在越来越多的高校开始严查论文,专门检测AIGC生成内容。
我曾有一篇论文AI率直接飙到98%,当时真的差点崩溃…
为了“救活”这篇论文,我亲测了9款热门的降AI率工具,
有免费降AI率神器,也有付费利器,这次一次性全部分享给你!
1️⃣ 笔灵AI
传送门:https://ibiling.cn/paper-pass?from=csdnjiangaislcs
(建议复制到电脑端打开)
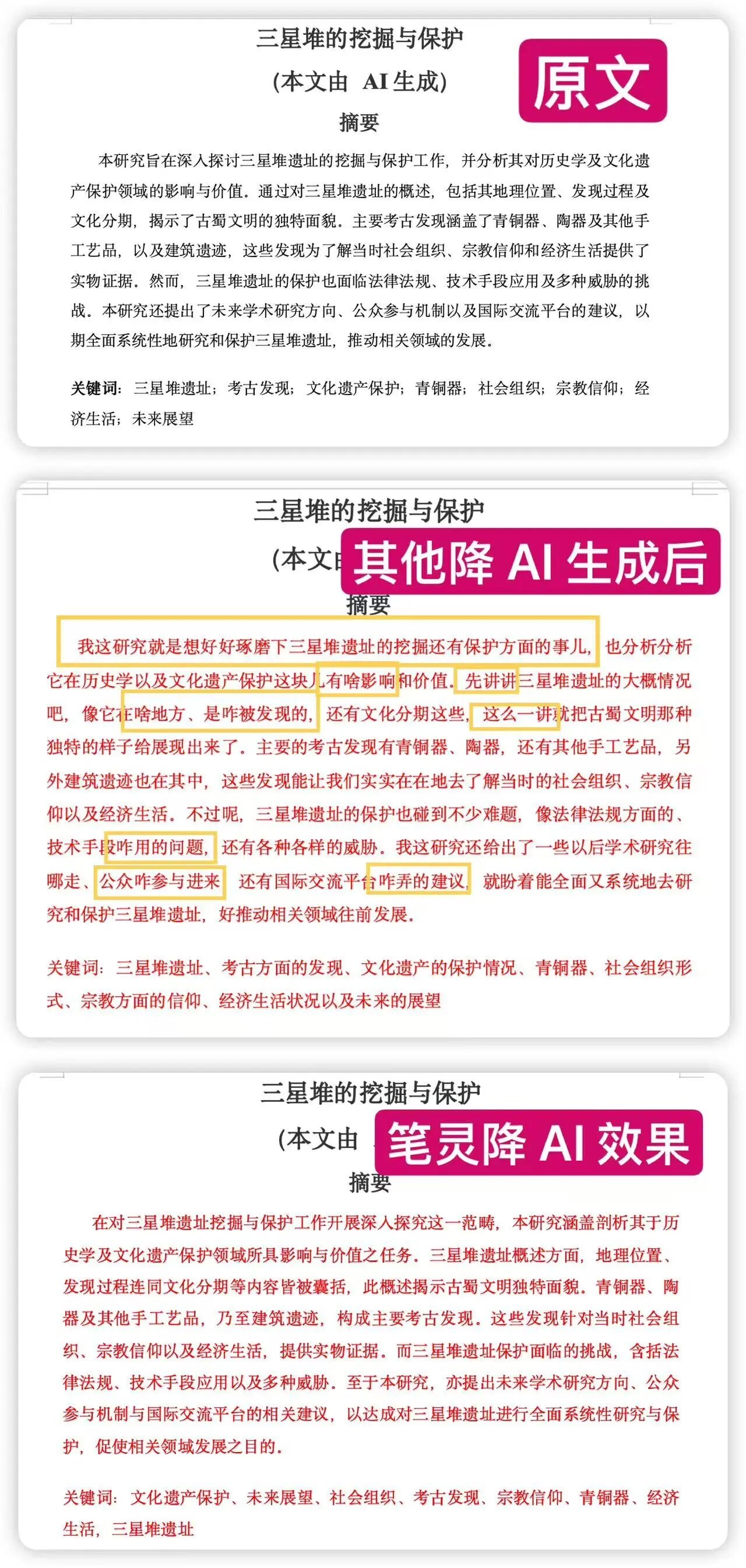
笔灵AI真的是我要强烈安利的降AI工具,实测能够从98%降到1.6%。

不会像有的软件改完增加很多字数,也不会特别不口语化,论文原本的学术性也都在,格式也可以完整保留。

上传很方便,适配知网、维普、万方等平台。

🎯适合:
想要能够快速稳定通过检测的同学
2️⃣ PaperYY
PaperYY早期是查重平台,
现在也支持AI检测与降AI率功能。
我用它测论文AI率从60%→38%。

改动不大,格式保持稳定。
但降AI幅度不算大,适合轻度优化。
🎯适合:
AI率较低的稿件、毕业前初稿检查
3️⃣ ibiling
ibiling的算法比较专业,还会实时更进行技术 会先分析AI痕迹段落,再精准处理。 我那篇论文AI率从83%降到了12%。
传送门:https://ibiling.cn/paper-pass?from=csdnjiangaislcs
(建议复制到电脑端打开)

优势是学术性强,
降完语义完整,不口语化。
🎯适合:
想降重降 ai 同时搞定、职称评审稿
4️⃣ 学术猹
今年刚上线的「学术猹」,在降AI方面表现也还不错。
我实测将一篇AI率92%的文章,降到了16%,就是偶尔不太稳定。

界面清爽,支持doc、pdf、md等多种格式上传。
适合不追求速度,但求稳妥通过系统检测的同学。
🎯 推荐使用场景:
研究生毕业论文、硕博阶段的中期报告
5️⃣ PaperPass
作为老牌查重平台,PaperPass 近期也加入了AI检测与降AI功能。

它的降AI方式偏向“检测+局部优化”,AI率降幅约10%–20%,效果稳定。
🎯 推荐使用场景:
论文初稿自查、AI风险初步排查
6️⃣ SpeedAI科研助手
这款主打效率。
如果你追求效率,可以试试这款。
支持章节批量上传,一键检测AI率,我那篇92%的论文被它压到13%。

界面干净,速度飞快。
界面简洁,处理迅速。
缺点是改写后偶尔语句生硬,建议搭配笔灵AI做二次优化。
🎯 推荐使用场景:
科研论文、报告类内容、需要批量处理的用户
7️⃣ 言笔AI写作
「言笔」更偏向学术表达润色,降AI能力不算最强,但语句更自然流畅。

适合AI率40%左右的论文,
适合AI率本身不高(如40%左右),想在语言层面再做提升的同学。
🎯 推荐使用场景:
语言表达优化、导师提出“润色建议”后的修改
8️⃣ 嘎嘎降AI
这款工具有“术语保护”功能。
最大亮点是「术语保护」功能,实测在理工科论文中专业词汇保留得很好。

不过文档偶尔解析失败,生成速度偏慢。
偶尔会出现文档解析失败,生成速度也不算快。
降AI效果从88%到22%,属于中等偏上水准。
🎯 推荐使用场景:
理工科论文、实验报告、需保留专业术语的文稿
9️⃣ 毕业宝
这款主打“多次重写”,
这款工具主打“多轮重写”,我的实测结果是从90%降到15%。

它支持多轮调整,每次都会改动不同句式。
支持多次调整,每次都会更换不同句式。
缺点是容易打乱原文格式,需要手动调整。
🎯 推荐使用场景:
预算有限、愿意花时间反复优化的同学
✅ 使用建议:别只盯着“免费”,更要关注算法与内容保真
真正有效的降AI,不是简单换词,而是消除AIGC的生成“痕迹”。
很多免费工具仅做同义替换,检测系统很容易识别。
推荐选择具备AIGC内容重构算法的工具。
我目前的降AI流程一般是:
1️⃣ 先用 PaperPass 做AI率初检
2️⃣ 再用笔灵AI 做主降处理(格式保留得很好)
3️⃣ 最后通过 DeepSeek 辅助语句微调
基本能将AI率控制在10%以下。
👉【笔灵AI传送门】https://ibiling.cn/paper-pass?from=csdnjiangaislcs
用过就知道,论文的“人味儿”一下子就回来了。
更多推荐



所有评论(0)