2026实测:当下免费降ai率工具到底谁好用,有效降低AI率推荐
论文阶段,别在检测环节上翻车。给大家几点小建议:1、永远以学校要求的检测系统为准。2、如果检测结果不高,就不用多此一举。3、如果真的显示AI率过高,那就老实用专业的降AI工具。最后,祝大家毕业论文都能顺利通过检测!
这几年,越来越多学校明确要求毕业论文要进行 AIGC检测。不少同学发现,同一篇论文,用不同系统检测结果差别很大。
比如,有同学在知网查到的结果是 0%,但放到维普一测,结果却高达 46%。一时间大家都懵了:到底该信哪个?
其实呢,这个问题很简单。如果学校要求用哪个系统,那就以学校要求为准。
一、学校要求 = 标准答案
假如学校要求用 维普AIGC检测,那就只能以维普结果为准。就算知网显示是 0%,也没意义。因为最后交论文的时候,学校会看维普的检测报告。
现在很多高校都在收紧论文审核流程,不管你觉得系统靠不靠谱,只要学校要求检测论文AI率,就必须老老实实照做。
二、维普AIGC检测入口
目前常见的维普AIGC检测地址是: 👉 http://weipu.cqvipaigc.checkpass.net/

同学们在上传论文检测时,最好直接用这个入口。因为学校审核时,也会要求你交同样的报告。
所以啊,如果学校用维普,你就不要去跑去知网、万方,检测结果对学校来说都不算数。
三、遇到AI率过高怎么办?
很多人遇到的最大问题是:检测结果偏高,明明自己写的,报告却显示AI率过高。
话说回来,这种情况也不是没办法。可以用专业的 降AI工具 来优化文章。
不过,市面上的降AI工具质量参差不齐,挑到难用的工具,费钱费时不说,还可能会影响毕业论文的提交,今天就来给大家分享几个我自己用过还不错降AI工具。
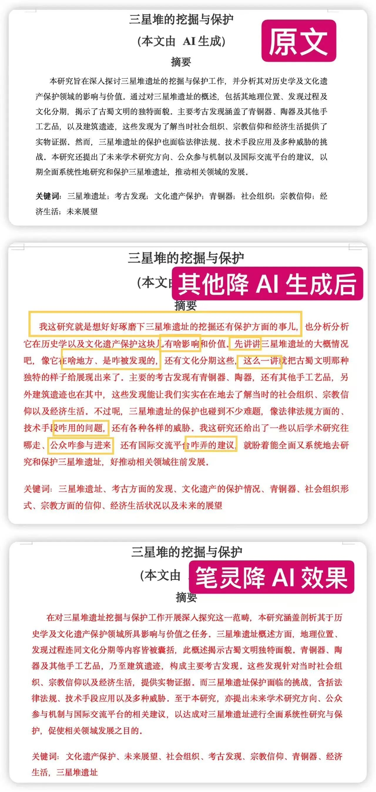
1、笔灵AI
我个人最推荐的还是 笔灵AI。它专门针对论文降AI做了优化,兼容知网、维普、万方等检测平台。

传送门:https://ibiling.cn/paper-pass?from=csdnjiangaislcs
建议复制链接到电脑上使用~
使用体验上,它有几个亮点:
-
支持全文上传,也支持只粘贴部分段落;

-
修改速度快,效果好,一分钟左右就能完成;

-
保留文章原有格式,不会乱排版;

-
字数浮动不大,不会越改越长,还不会过于口语化。

不少同学反馈,用笔灵后,维普检测结果能从六十多直接降到十几。稳定性和安全性都不错。
2.、火龙果降AI
火龙果写作很多人用来写文章,其实它里面的“移除AI痕迹”功能,也能拿来处理论文。
它比较适合那种对语言要求高的人,因为除了降AI之外,它还能顺带做一些润色,让句子更自然。比如有些句子本来就很直白,用火龙果处理后,会显得更顺一点。
传送门:https://huolongguocn.com/

3、WriteGenie
如果你写的是英文论文,这个工具会比前两个更合适。WriteGenie的强项是英文语法和同义词替换,它会帮你把句子拆开,换成更自然的表达。
举个例子,原本很死板的学术句子,它会调整成更像人工写的样子。检测时,系统就不容易判定为AI生成。
所以,如果你是做英文写作或者准备投英文期刊,WriteGenie算是个能省事的选择。

4、 降重鸟
降重鸟的特点是灵活。你可以自己选择语言风格,比如学生版、编辑版甚至英文版。这样处理后的文章,不会“一刀切”,而是更贴近你需要的场景。
另外,它会保存修改记录,这对需要多次调整论文的人来说,算是个小优点。你能随时对比修改前后的变化,避免跑偏。
传送门:https://jiangchongniao.com/

四、写在最后
论文阶段,别在检测环节上翻车。给大家几点小建议:
1、永远以学校要求的检测系统为准。
2、如果检测结果不高,就不用多此一举。
3、如果真的显示AI率过高,那就老实用专业的降AI工具。
最后,祝大家毕业论文都能顺利通过检测!
更多推荐



所有评论(0)