论文ai率直降52.9%的两个成功秘诀!(附对比图和避坑指南)
其实呢,不管是找免费降ai率工具还是花钱买服务。别偷懒。我最建议的通关方案是:先用笔灵这种能保持原格式且无口语化问题的降ai率工具扫一遍。把整体疑似度降下来。然后再自己通读一遍。在关键段落加上你自己的失败实验数据或者个人见解。这样出来的东西,导师一看就知道是你自己写的。最后祝大家都能早日上岸,顺利拿到学位证ヾ(◍°∇°◍)ノ゙!
最近我私信都快被问爆了,全是关于降低ai率的事儿。
现在的毕业生真的难。以前只要查重不过万事大吉,现在学校又加了一道“AIGC疑似度检测”的紧箍咒(;へ:)
大家都在搜免费降ai率工具,或者想办法怎么ai降ai。但知网和维普现在的检测逻辑早进化了,所以哪怕你把词儿全换了,只要那个“首先、其次、总之”的AI逻辑还在,照样过不去。
🧐 那怎么才能通过检测呢?
所谓的AI味,就是看似合理,其实全是废话。而且机器写的东西往往语气非常绝对,缺乏人类思考时的那种“或许”、“可能”的审慎感。
要想过关,你要先搞清楚知网和维普怎么抓你。知网是基于海量文献大数据检测语义逻辑。所以你光改词没用,逻辑惯性还在。维普则是算法精准捕捉主流大模型的生成痕迹与特定句式。
以我目前的经验来看,降ai率最好控制在10%以下( ̄▽ ̄)/
🛠️ 手动降低ai的进阶技巧
如果你时间充裕,想精准把控且预算有限,其实可以试试手动免费降ai率。
第一招:逻辑逆向重构。
AI写的文章喜欢一个逻辑思路用到底,通常都是按“背景—分析—结论”来进行叙述。那其实我们就可以反其道而行之。你可以先描述现象,再补充解释,最后回扣理论。这种打乱顺序的处理,可以有效消弱“标准模板”的痕迹。
第二招:打破对称美感
别让段落看起来那么整齐划一。话说回来,你可以长短句交替着用,必要时增加过渡段,不让文章那么整齐、完美。这样能显著降低ai感。
只要能够消化并使用这两点,那你的检测报告前途一片光明!

📊使用专业的降ai工具
这个时候又有同学要问了:老师,几万字的论文改起来简直是心理和生理的双重折磨!有没有更方便快捷的方法呢?
有的同学,有的。有一个我自己也在用的降ai工具——笔灵降AI
直通车:https://ibiling.cn/paper-pass?from=csdnjiangailq

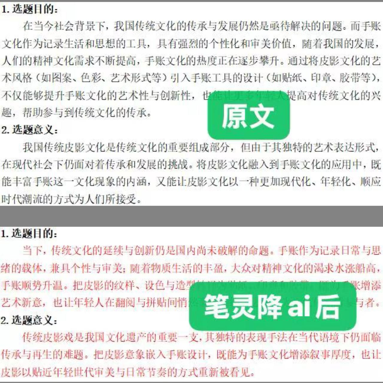
它最大的优势在于它不是简单的“中译中”,而是逻辑上的重构。而且改动后没有“口语化”的问题,生成的内容看着就是正儿八经的学术报告,字数也没有猛增猛减,这对论文字数有要求的同学来说简直不要太友好了。

降AI前,我的测试稿疑似度是59.2%。用它过了一遍直接降到6.3%!

不过高峰期生成速度会比较慢,但是也比手动降要快很多啦(~ ̄▽ ̄)~ 而且它的价格是3元/千字,在市面上的这些降ai工具里算是很实惠的了,生成的内容质量也在线,这还要啥自行车。
💡 总结一下我的避坑指南
其实呢,不管是找免费降ai率工具还是花钱买服务。核心逻辑都一样:别偷懒。
我最建议的通关方案是:先用笔灵这种能保持原格式且无口语化问题的降ai率工具扫一遍。把整体疑似度降下来。然后再自己通读一遍。在关键段落加上你自己的失败实验数据或者个人见解。这样出来的东西,导师一看就知道是你自己写的。
最后祝大家都能早日上岸,顺利拿到学位证ヾ(◍°∇°◍)ノ゙!
更多推荐



所有评论(0)