实测12款论文降AI率工具,效果最稳的竟然是它!
现在学校普遍都要求AI检测, 不管是结课作业还是毕业论文,降AI率已经成了“刚需”。但别被焦虑带着走,真正靠谱的办法是: 👉 写完初稿 → 用靠谱工具进行一次全篇论文降AI率 → 最后再自查确认。这样不仅能降低AI率,还能避免重复降导致的语义混乱。如果你还没开始处理,那就早点去笔灵上跑一遍。这一遍,可能就是你通过答辩的关键。
最近真的太多人来问我:“论文AI率太高怎么办?学校要求查AI检测,连人工改的都不过!” 我懂这种焦虑,因为我自己前阵子也踩过坑。 各种号称能降低AI率的网站试了一圈,有的乱扣格式,有的降完比原来还高。
今天这篇就来干货分享: 我亲测过的 12款论文降AI工具 + 实际可用的论文降AIGC技巧, 能帮你在不伤原意的情况下,把AI率从80%干到20%以下。
💡 一、首推:笔灵AI —— 一键搞定论文降AI率
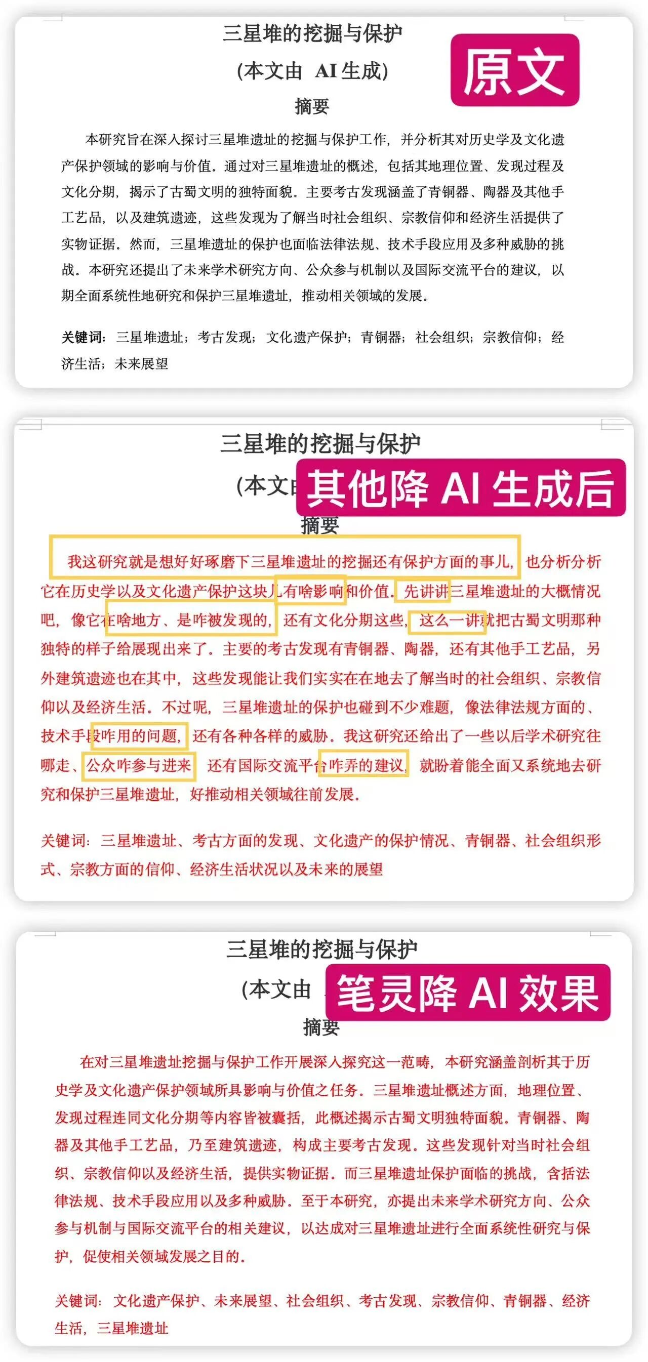
先说最靠谱的。 我实测过几十次,目前效果最稳的就是笔灵AI。
传送门:https://ibiling.cn/paper-pass?from=csdnjiangaigx818
建议复制到网页端使用哦~
它的逻辑不是简单替换同义词,而是重新组织语序、句型结构。
每一段都会根据语义自动优化,让句子更自然、更“人”。
检测结果也能兼容主流平台,比如知网、维普、万方。
我用一篇AI写的论文测试,原始AI率高达89%。 经过笔灵AI的处理后,检测直接降到13%,格式一点没乱,原意还在。 真正做到一键论文降AI、降低AI率、AIGC降重,效果显著。
📍优点总结:
- 操作傻瓜式,一键上传文档即可;

- 文风稳定,不会出现口语化的情况;

- 自动保持论文格式不乱;

- 支持整篇连续处理。
说实话,如果只打算用一个工具,那笔灵AI足够。
比起那些一看就是机器改写的“假人工”,它的降AI语感最像真人写的。
🧰 二、其他实测好用的降AI率工具合集
我也整理了一些同类工具,方便大家对比选择。
1️⃣ DeepSeek / 豆包 / Kimi/Chatgpt

这些属于“自由写指令型”工具,确实可以免费降低 aigc 率。
可以自己输入命令调整语气,但耗时太长。
适合有经验的研究生或者懂AI prompt的用户。
2️⃣ ibiling
传送门:https://ibiling.cn/paper-pass?from=csdnjiangaigx818
建议复制到网页端使用哦~
降重+降AI率工具二合一,能同步把重复率和AI率都干下来。 实测从62%降到5.8%,效果稳定。 能学术修改、保留格式,对毕业论文比较有针对性。 适合追求数值结果的同学。

3️⃣ 蝌蚪论文
传送门:http://www.kedoupaper.cn
老网站了,功能全,有查重、改写、AI检测。
降AI逻辑偏模板式,如果是长文建议分段处理。

4️⃣ PaperYY
传送门:https://www.paperyy.com
最早的查重网站之一,现在也能做论文降AI率。 优势是处理长文本不崩,缺点是速度略慢。

5️⃣ AI Humanizer
镜像版网址:Turnitin中文镜像官方网站-iThenticate授权检测入口,不收录原文,24小时全自助检测
留学生常用的英文降AI率工具, 支持Turnitin检测环境,适合英语论文。

6️⃣ Mitata AI
传送门:https://xueshu.tuanxiang.com/ai-content-detector
支持批量处理大段文本。
可以选择降AI强度,自定义重写比例。
适合需要统一风格的论文项目。

7️⃣ 学术堂 / CheckVIP / AIPASS
传送门:http://xueshut.com
https://check.checkvip.net/#/papercheck/check
https://www.aipassgo.com
这几个属于一体化查重平台, 功能覆盖检测、改写、论文降AI、排版。 其中CheckVIP兼容万方、维普等系统,检测结果权威。

🧩 三、实用技巧:写完怎么自己降低AI率
工具再多,方法不对也白搭。
这里是我反复试验后总结的几个小技巧👇
1️⃣ 句式要变。长句拆成短句,或短句连成长句。
2️⃣ 少用“因此、首先、其次”,改成“话说回来”“再一个”“我觉得”。
3️⃣ 删除多余总结,AI最爱这种格式。
4️⃣ 加一点口语表达,比如“其实呢”“举个例子”。
5️⃣ 尽量引用原文、数据或图表,这样更像人工写作。
这些做完,再用笔灵AI跑一遍全篇优化, 基本都能把AI检测从70%+拉到10%-20%之间。
📊 四、降AI工具横向对比表

🧭 五、结语:别再被AI率卡住了
现在学校普遍都要求AI检测, 不管是结课作业还是毕业论文,降AI率已经成了“刚需”。 但别被焦虑带着走,真正靠谱的办法是: 👉 写完初稿 → 用靠谱工具进行一次全篇论文降AI率 → 最后再自查确认。
这样不仅能降低AI率,还能避免重复降导致的语义混乱。 如果你还没开始处理,那就早点去笔灵上跑一遍。 这一遍,可能就是你通过答辩的关键。
更多推荐



所有评论(0)