DeepSeek群像文写作心得:让角色“活”在细节里
最近在后台收到不少私信,问我怎么用AI工具写群像才能避免角色“脸谱化”。这确实是个常见难题,尤其用DeepSeek这类工具时,输入“不同性格”往往得到“霸道总裁”、“甜美学妹”这类干瘪人设。今天我就结合自己踩过的坑和摸索出的方法,聊聊如何用提示词让AI生成的角色真正“立”起来。
最近在后台收到不少私信,问我怎么用AI工具写群像才能避免角色“脸谱化”。这确实是个常见难题,尤其用DeepSeek这类工具时,输入“不同性格”往往得到“霸道总裁”、“甜美学妹”这类干瘪人设。今天我就结合自己踩过的坑和摸索出的方法,聊聊如何用提示词让AI生成的角色真正“立”起来。
一、新手常踩的三个坑,我也栽过跟头
上周还遇到个典型例子。一位朋友想写职场群像,给DeepSeek的提示词是:“写五个不同性格的同事”。结果呢?生成了清一色的标签人:“雷厉风行的总监”、“温柔的前台小妹”...问题出在哪儿?这正是我最初常犯的错:
-
提示词太模糊: “不同性格”对AI来说信息量太低。它无法理解我们脑中千差万别的“不同”具体指什么。
-
缺了血肉细节: 人物的习惯性动作、口头禅、小癖好这些让人印象深刻的点,完全没提。
-
角色像孤岛: 人物之间没有潜在的互动线索或矛盾点,各自孤立存在。
后来我们调整了提示词,效果天差地别:
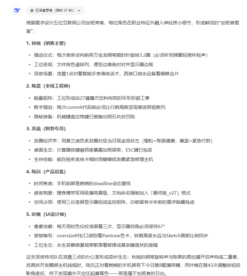
“设计五位经常加班的互联网公司同事:
• 销售主管有点强迫症,每次开口前习惯转三下笔(必须听到咔哒声);
• 程序员工位堆满能量饮料空罐,像小型防御工事;
• 财务专员每天根据心情换莫兰迪色系发圈,计算器F4键磨损最严重;
• ...(其他具体特征)”
DeepSeek这次生成的角色立刻有了呼吸感:

凌晨三点的办公室,这群人的日常变得真实可感:林锐转笔的轻微声响、陈昊拉开易拉罐的动静、苏茜解开发圈修理数据线的专注、陆沉盯着倒计时吞薄荷糖的焦灼、叶晓反复调整设计稿的偏执——直到窗外泛起微光。
关键点在于:把“性格开朗”、“严谨”这类抽象词,换成看得见、听得到、摸得着的细节。 这些小动作、小物品、小怪癖,才是角色的生命力所在。
二、我的核心方法:场景+特质+关联
经过大量实践,我固定使用这个提示词结构:具体场景 + 独特细节 + 潜在关联。
• 场景越细越好: 别写“咖啡厅三人”。换成:“工作日下午三点,社区咖啡馆靠窗第三桌,坐着三位几乎天天出现的老顾客”。时间、地点、位置、频率都具体,画面感就来了。
• 细节重在“特质”: 避免“内向”“外向”。描述具体表现:“穿旧西装却蹬崭新荧光跑鞋的男人”、“抱着保温杯喝冰美式的孕妇”。这种矛盾点或独特习惯自带记忆点。
• 埋下关联种子: 让角色间有互动可能:“学生妹偷瞄斜对角画设计稿的男人”、“外卖员和咖啡师交换眼神躲老板”。一句话就能建立潜在故事线。
实战举例(城中村群像):
“生成六位城中村租客:
-
退休音乐老师每天凌晨在隔音差的阳台练《图兰朵》,养着几盆蔫头耷脑的月季;
-
花臂快递小哥车斗里总备着鱼骨头,傍晚七点准时喂垃圾站后的流浪猫;
-
穿廉价西装的保险新人,电动车筐里常有半份冷煎饼;
-
单亲妈妈用老式缝纫机改外卖服,桌上压着双语幼儿园缴费单;
-
修鞋匠老吴工具箱底层藏着女儿寄的进口止痛药,常塞给风湿痛的邻居阿婆;
-
失业产品经理摆摊卖发光竹蜻蜓,摊位布上有洗不掉的红酒渍。”
这样生成的角色,天然带着故事:退休老师可能把收废品的错认成旧识;快递小哥偷偷缝大口袋安置捡来的小猫;保险新人把客户爽约的煎饼留给楼道留守儿童;单亲妈妈发现女儿剪坏蕾丝料后第一次动手打孩子又后悔痛哭...细节编织出真实的生存图景。
三、让角色更立体的三个私藏技巧
掌握基础后,试试这招提升角色辨识度:
-
标志性物品绑定: 给角色一个不离身的特色物件。“公文包边角磨白露线头的会计”、“钥匙串挂褪色小黄鸭的房东”。这东西能成为角色符号。
-
时间错位法: 让人物出现在反常时段。“凌晨四点遛狗的编剧”、“下午三点喝啤酒的烧烤摊主”。错位本身暗示隐藏故事。
-
矛盾特质叠加: 组合看似冲突的特征。“开保时捷收租却穿人字拖的房东”、“背名牌包在菜场掐葱叶的富太”。反差制造张力。
融入提示词这样写:
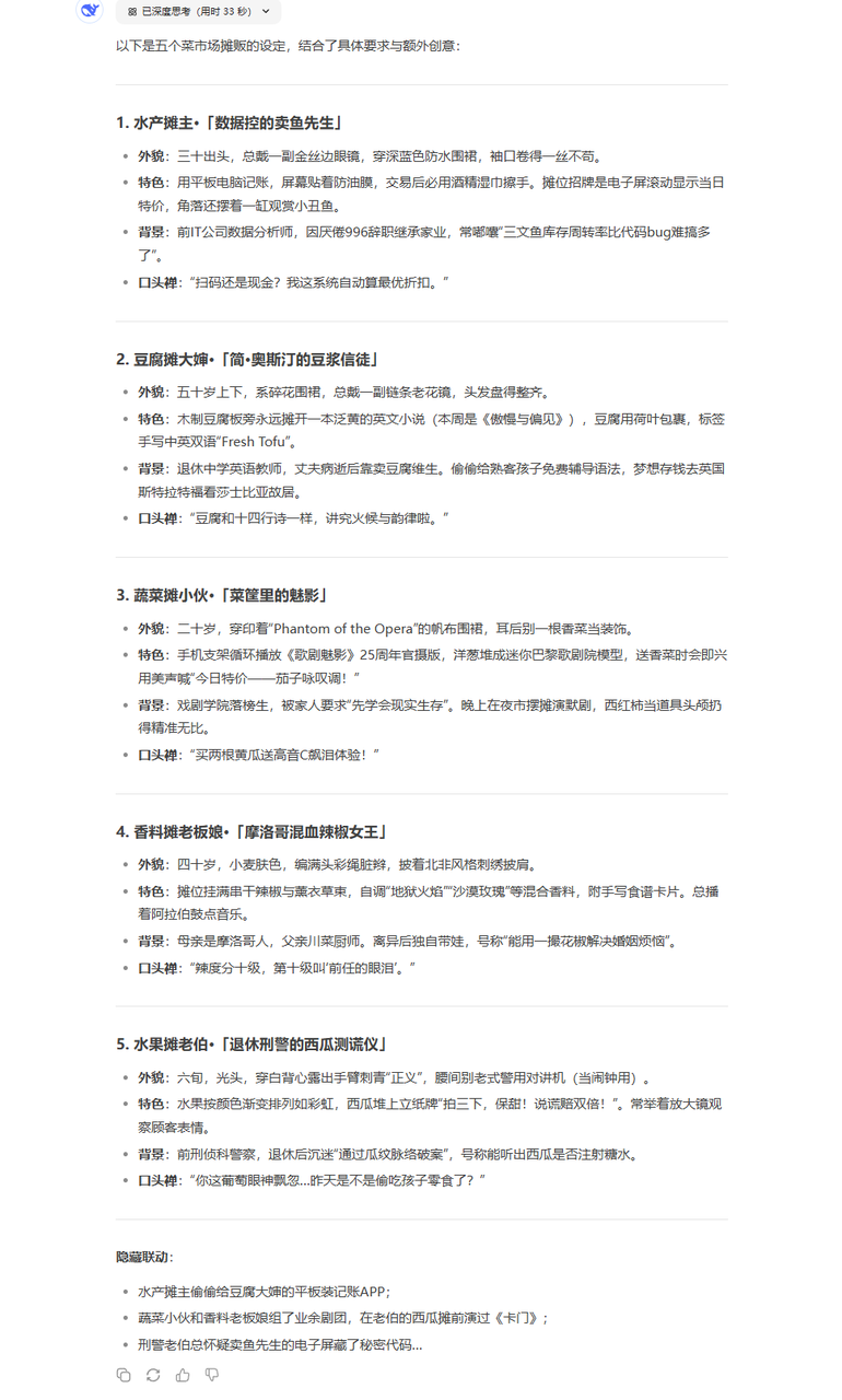
“创建五位菜市场摊贩:
• 水产摊主戴金丝眼镜,用平板记账,摊位养着小丑鱼;
• 豆腐西施案头摊着英文小说,豆腐用荷叶包并手写双语标签;
• 蔬菜小伙手机循环放《歌剧魅影》,洋葱堆成巴黎歌剧院状;
• 香料老板娘挂辣椒串和薰衣草袋,自调混合香料,打着非洲鼓;
• 水果老伯曾是刑警,西瓜堆立牌‘拍三下保甜!说谎加钱!’。”
生成的摊贩个性鲜明:前数据分析师转行卖鱼,平板记账养鱼;退休英语老师卖豆腐,梦想莎翁故居;戏剧生堆“洋葱歌剧院”,晚上演默剧;混血“香料女王”带娃卖调料;老刑警用刑侦经验挑西瓜。他们风格迥异却共享市井烟火。
四、辅助工具:笔灵AI小说
最后分享一个我常用的辅助工具:笔灵AI小说(https://ibiling.cn/novel-workbench?from=csdnnovel0604)。它提供小说大纲生成、爆款拆解、开篇优化等功能,对构思阶段很有帮助。
说到底,用DeepSeek写群像,核心钥匙是“具体”。下次不妨把“性格开朗”换成“总把‘谢了兄弟’挂嘴边的外卖小哥”,把“精明商人”换成“计算器加号键磨平了的批发老板”——你会发现,角色自己就活过来了。
更多推荐



所有评论(0)