毕业答辩PPT愁秃头?这3个神器让你躺着过!附导师最爱问的刁钻问题
熬了无数个夜肝完论文,终于要答辩了?是不是一想到要做PPT、背稿子、应付导师提问就头皮发麻?别慌!今天直接给你甩王炸——用AI工具一键搞定所有流程!
熬了无数个夜肝完论文,终于要答辩了?
是不是一想到要做PPT、背稿子、应付导师提问就头皮发麻?
别慌!今天直接给你甩王炸——用AI工具一键搞定所有流程!
一、笔灵AI:答辩一条龙服务,直接封神!
官网指路:https://ibiling.cn/ppt?from=csdnppt512(电脑打开更丝滑!)
为啥第一个推荐它?

因为人家是真·一条龙服务!
上传论文,30秒就能生成:答辩PPT+大纲+自述稿+导师问题预测。
四件套直接配齐,连“导师会问啥”都帮你预判了!

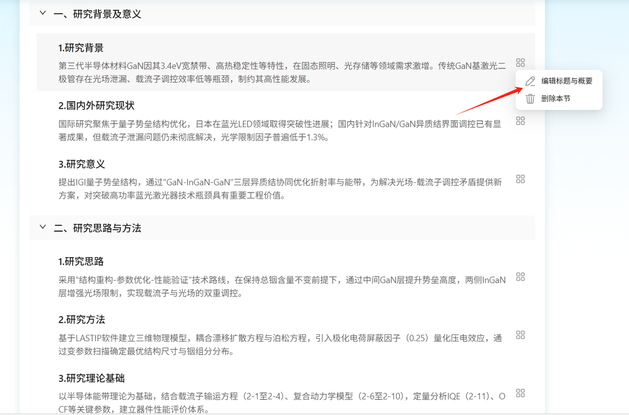
1. PPT大纲:照着抄就行
它有个绝活——模仿学霸答辩现场。
上传论文,AI会自动分析核心内容。
创新点、研究方法、结论,全给你拎得清清楚楚。
生成的大纲还能手动调,想删哪页就删哪页。

2. PPT模板:学术风拿捏死死的
9套模板随便挑,全是答辩专用款。
文科生注重文字排版,工科生需要数据图表?
学科特色它都考虑到了!
学校LOGO位置也预留好了,换上就能用。

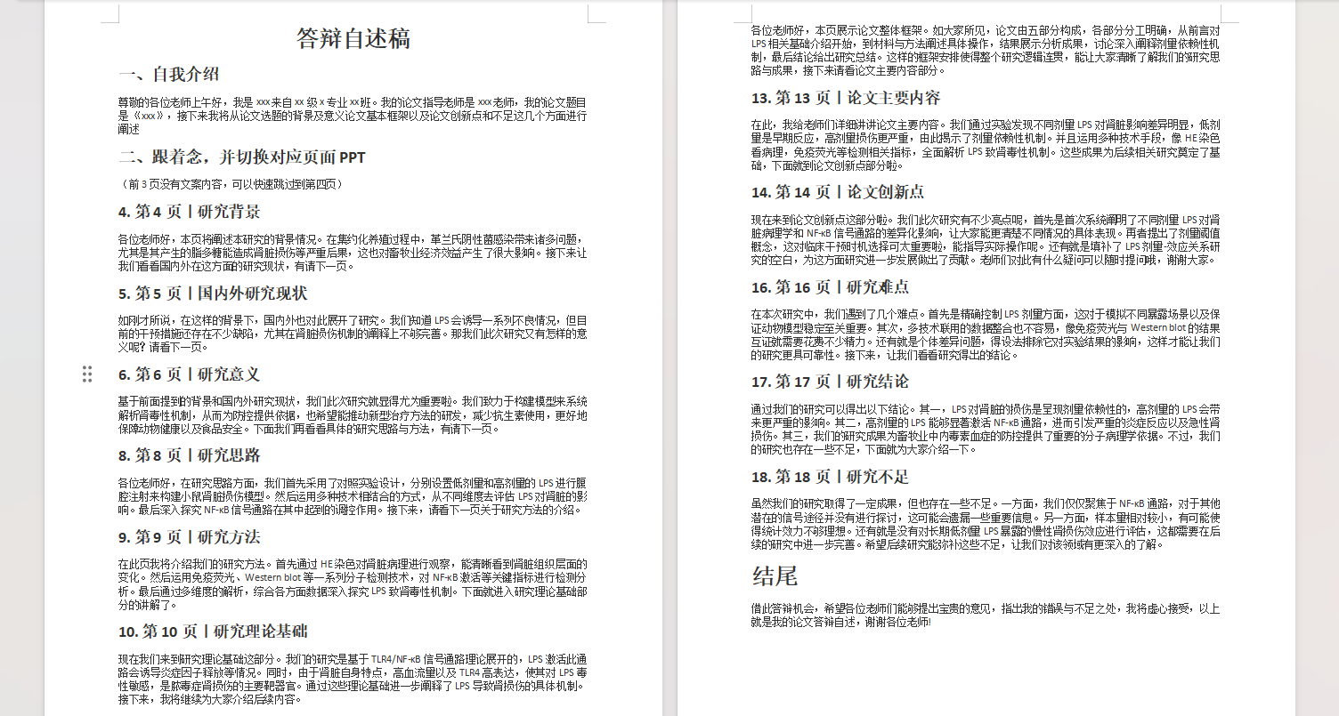
3. 自述稿:带翻页提醒的提词器
生成的稿子和PPT完美匹配。
每页讲什么、翻页时机,全都标得明明白白。
稍微改改口语化一点,背两遍就能上台了。

4. 问题预测:专治导师“挖坑”
小红书那些通用话术根本没用!
导师最爱揪着论文细节问,对吧?
笔灵AI能根据你的论文内容,预测个性化问题。
连参考答案都给好了,直接照着准备就行!

二、Kimi:免费但差点意思
冲着“免费”去试了试,确实能一键生成PPT。
但学术感太弱,模板花里胡哨的。
毕业答辩要的是专业,不是蹦迪现场啊!
自述稿、问题预测这些功能也没有。
只能说适合要求不高的同学凑合用。

三、ChatPPT:更适合打工人
主打PPT美化和生成,支持文件格式多。
但毕业答辩的专属功能?没有!
想用溯源功能还得开VIP,性价比太低。
如果你是上班族经常做报告,可以试试。
学生党就算了,没必要为了一次答辩充会员。

重点来了!工具虽好,千万别踩坑
1. 检测AIGC率是底线
用AI生成内容后,一定要检测AIGC率!
有些学校会查这个,别因小失大。
笔灵AI自带降痕功能,能调整表述降低风险。
2. 模板别太放飞
导师最烦PPT里加动画、渐变、艺术字。
简洁清晰才是王道!
笔灵的学术模板就赢在这点。
3. 自述稿得“说人话”
AI生成的稿子可能有点书面化。
记得改成口语,多念几遍顺不顺嘴。
导师最爱问的3个死亡问题
Q1:“你的创新点在哪?”
参考话术:
“我的创新主要在XX方法的应用。
现有研究多用A方法,但我在B场景中优化了参数,效果提升了XX%。”
Q2:“数据来源靠谱吗?”
参考话术:
“数据来自XX权威平台/实验实测。
为了保证准确性,我用了XX工具交叉验证。”
Q3:“如果重做,你会改进哪里?”
参考话术:
“我会扩大样本量,比如增加XX地区的案例。
另外在XX环节引入更高效的算法。”
最后说句大实话
工具能帮你省70%的力,剩下30%还得靠自己。
比如笔灵AI预测的问题,你得真正理解论文才能答上来。
PPT生成后,记得检查数据、图表有没有错位。
答辩前找同学模拟提问,练到不卡壳为止。
祝大家答辩一次过!
(偷偷说:用笔灵AI的同学,通过率真的高很多……)
更多推荐



所有评论(0)