毕业答辩PPT通关秘籍!照着做就能拿高分(附学术模板)
毕业答辩是学生学术生涯的重要环节,而答辩PPT的制作质量直接影响答辩效果。本文提供了制作答辩PPT的详细指南,包括避免常见错误、选择合适模板、内容填充技巧以及答辩排练的重要性。特别推荐使用笔灵工具,它能自动生成符合学术规范的PPT,包括自述稿和问答预测,极大提高效率。文章还提供了答辩前的终极检查清单,确保答辩顺利进行。总之,合理利用工具和遵循专业建议,可以帮助学生高效完成答辩准备,顺利毕业。
各位同学终于熬到毕业季最后一步——答辩!论文都写完了,千万别在PPT环节掉链子。今天手把手教你搞定答辩材料,顺便安利一个超实用的工具,帮你省时省力拿高分!
先说重点:**答辩PPT**做不好,真的会扣分!导师最烦排版混乱、内容冗长的幻灯片。想快速搞定专业又规范的**学术答辩PPT**,可以试试笔灵的工具,后面会详细说。
一、答辩PPT避坑指南
很多人觉得**答辩ppt生成**很简单,随便套个模板就行。其实问题就出在这儿!网上模板质量参差不齐,格式不对、配色扎眼、结构混乱……导师一看就皱眉。
举个例子,理工科和文科的**毕业答辩ppt范例**要求完全不同。
工科需要突出数据图表,文科侧重逻辑框架。如果直接用现成模板,很可能驴唇不对马嘴。
所以呢,做**中期答辩ppt**或**毕业生答辩ppt**时,牢记3个原则:
-
结构清晰:研究背景、方法、结果、不足,四部分缺一不可;
-
内容精简:20页以内,每页只放核心结论;
-
格式规范:字体统一、边距对齐,千万别花里胡哨。
如果时间紧,建议直接用专业工具。比如笔灵的**答辩ppt生成**功能,上传论文就能自动提取大纲,连**答辩自述稿**都帮你写好。
二、答辩PPT高效制作技巧
1. 模板选对,成功一半
找**学术答辩ppt**模板,优先选学校推荐的资源。比如导师分享的**毕业答辩ppt答辩**案例,或者专业平台的标准模板。千万别用来源不明的文件,小心格式崩坏!
话说回来,自己调格式太费时间。笔灵的工具能一键适配学校要求,字体、边距、页眉页脚自动匹配,连**答辩毕业ppt**的图表标注都能智能生成。
2. 内容填充有门道
千万别把论文全复制到PPT上!导师最讨厌念稿式汇报。记住两个技巧:
-
数据可视化:复杂结论用图表展示,比如折线图、流程图;
-
关键词突出:每页标题用加粗短语,结论句不超过两行。
笔灵的**答辩ppt怎么做**功能更绝,能根据论文自动生成逻辑框架,连“研究不足及改进方向”这种难点都帮你梳理好。
3. 答辩排练不能少
就算PPT做得再完美,现场卡壳也完蛋。建议提前模拟**ppt答辩**流程:
-
用手机录屏,检查语速和肢体动作;
-
打印**答辩自述稿**,标注重点页码;
-
准备U盘和PDF备份,防止格式错乱。
三、问答环节自救指南
很多同学怕导师提问,其实问题早有规律。比如:“为什么选这个研究方向?”“数据样本是否充足?”提前准备答案就能稳住。
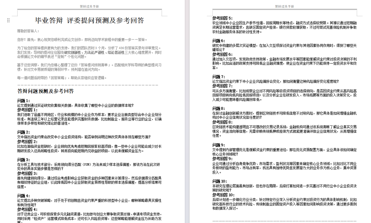
笔灵的**答辩ppt生成**工具还附赠“导师问题预测库”,覆盖90%高频提问。比如针对**学术答辩ppt**中的图表,会提示“如何解释数据波动?”并给出参考回答。直接打印下来背就行!
四、高性价比工具推荐
自己折腾**毕业答辩 ppt**至少花两天,用笔灵30分钟就能搞定。优势很明显:
-
配色学术风:默认蓝白灰配色,符合**毕业生答辩ppt**规范;
-
结构自动生成:上传论文自动分章节,不用纠结页数分配;

-
自述稿+问答库:连汇报台词都帮你写好,照着念就行。

(笔灵生成的**答辩ppt范例**,排版严谨,图表清晰)
网站笔灵:https://ibiling.cn/ppt?from=csdnppt512
建议复制链接到电脑浏览器打开使用体验更佳!
五、终极 checklist
临答辩前,按清单逐项打钩:
✅ **答辩ppt**已生成,且符合学校格式;
✅ 自述稿打印并标注重点;
✅ 模拟演练2次以上;
✅ U盘备份PDF版本;
✅ 熟记10个高频问题答案。
照着这套方法,**答辩ppt怎么做**根本不是问题!最后提醒一句:工具虽好,但核心内容还得靠自己把关。祝大家答辩一次过,顺利毕业!
更多推荐



所有评论(0)