答辩PPT:从“踩雷”到惊艳,就差这两步
临近答辩,你是否还在为PPT焦头烂额?看着空白文档无从下手,熬夜拼凑的内容却毫无亮点,甚至可能不小心踩到各种“雷区”,比如逻辑混乱、文字堆砌、设计老土,这些都可能让你的辛苦研究大打折扣。别担心,其实从被挑刺的“踩雷”PPT到惊艳全场的佳作,仅仅只差这几步。掌握关键技巧与方法,你也能让答辩PPT成为自己学术成果的完美展示平台,在答辩中脱颖而出。
临近答辩,你是否还在为PPT焦头烂额?看着空白文档无从下手,熬夜拼凑的内容却毫无亮点,甚至可能不小心踩到各种“雷区”,比如逻辑混乱、文字堆砌、设计老土,这些都可能让你的辛苦研究大打折扣。别担心,其实从被挑刺的“踩雷”PPT到惊艳全场的佳作,仅仅只差这几步。掌握关键技巧与方法,你也能让答辩PPT成为自己学术成果的完美展示平台,在答辩中脱颖而出 。
一、答辩PPT的制作技巧:明确结构,层次分明
答辩PPT的结构需要清晰、简洁,每个部分应该有清晰的主题。通常PPT的结构可以分为以下几个部分:
- 封面页:包含项目标题、姓名、学号、指导教师等基本信息。
- 项目背景与研究意义:简要介绍项目的背景及研究的重要性。
- 问题分析与需求调研:描述目前存在的主要问题和项目的需求。
- 技术方案与系统架构:介绍所选技术和系统架构设计。
- 研究内容与实现方案:展示具体的设计和开发方案。
- 进度安排与时间表:列出项目的时间节点和进度安排。
- 预期成果与评估指标:阐述项目预期成果和评估方法。
- 风险评估与解决方案:分析可能的风险并提供应对措施。
- 总结与展望:简要总结项目的意义,展望未来的应用与扩展。
- 问答环节:准备好迎接评委提问的部分
简洁至上,拒绝文字堆砌
PPT不是论文的搬运工,要坚决避免大段文字的罗列。每一页都应提炼核心,巧用简洁的关键词提纲挈领,搭配图表、流程图、架构图等可视化元素,将复杂信息直观呈现。比如,用柱状图对比数据,流程图梳理流程,让观众一眼就能抓住重点,快速理解内容精髓。
风格统一,强化视觉观感
风格统一是PPT设计的关键。选定一套简洁、专业的颜色和字体组合,贯穿始终,营造整体协调感。摒弃花哨杂乱的背景,以免分散观众注意力。清晰区分标题与正文,通过字号、颜色、粗细的差异,引导观众视线,增强文字可读性,打造舒适的视觉体验。
精准计时,把控答辩节奏
答辩时间通常在10 - 15分钟,合理规划PPT各部分时长至关重要。内容既要简洁凝练,又要完整涵盖关键要点,还要预留充裕时间回应评委提问。提前多次练习演讲,熟悉内容节奏,精准把控讲解速度,做到流畅、精准表达,展现自信从容的答辩状态 。
懒人福音:笔灵来帮忙
入口:https://ibiling.cn/ppt?from=csdnmanjppt
还在为制作答辩PPT耗费大量时间精力而苦恼?笔灵AI帮你一键解决!无论你是文科专业的理论研究者,还是理工科的实验达人,只要把论文一键上传到笔灵AI系统,它便会立即启动强大的智能识别功能。
功能1:一键生成专业答辩PPT,轻松开启答辩“省心模式”
它能精准无误地抓取论文中的核心要点,从研究背景、目的,到实验方法、关键数据,再到研究成果与结论,一个都不放过。紧接着,它会依据学术答辩PPT的严苛标准,结合论文自身的逻辑架构,自动为你精心编排幻灯片的顺序。 从封面的醒目设计,到目录的清晰罗列,再到正文各板块的有序展开,每一页都布局合理、层次分明。生成的PPT秉持简洁美学,摒弃繁杂元素,只展示最关键的语句,让核心观点一目了然。有了它,再也不用担心答辩PPT出现格式不规范、内容有偏差等问题,为你的答辩之路保驾护航,轻松迎接答辩挑战。
功能2:自述稿与PPT深度融合,答辩演讲零压力
笔灵AI强大之处就在于,它不光能生成高质量的答辩PPT,还能同步产出一份与PPT严丝合缝、深度适配的自述演讲稿 不信你瞧瞧:
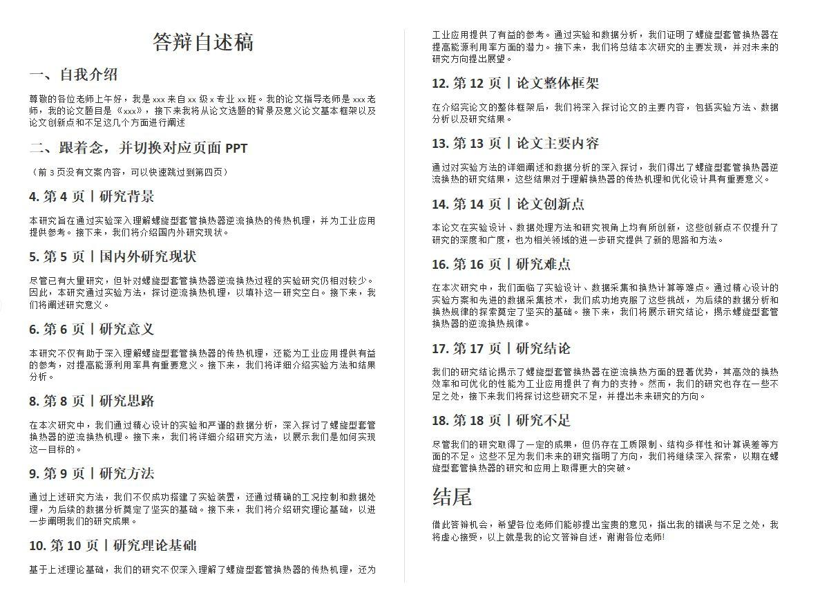
这份自述稿堪称PPT的“最佳拍档”,每一句话都与PPT上的内容紧密呼应,对PPT里展示的研究背景、实验过程、关键成果等要点进行详细解读。从研究的初衷娓娓道来,到成果的价值深入剖析,逻辑连贯、过渡自然。更贴心的是,它还精心标注了念到哪些地方需要切换页面,就像为你配备了一位专属的演讲教练。
有了这份自述稿,答辩时你无需再绞尽脑汁去思考什么时候翻页、如何讲解,只需跟着标注,流畅地讲述,就能轻松把控演讲节奏,避免给老师单调读PPT的生硬感,全程自信满满。在笔灵AI的助力下,答辩变得游刃有余,顺利通关不再是难题 。
好啦,今天的推荐就到这里,祝大家顺利答辩,美美毕业!
更多推荐



所有评论(0)