速看!超详细DeepSeek写小说赚钱攻略!
用DeepSeek写小说,本质是“AI打辅助,人类控全场”。记住:指令越具体,出稿越精准;改文越狠,过稿越稳。用笔灵AI的小说板块,从大纲到拆书全包,但最后的灵魂还得你自己来焊。
用AI写小说,听起来像天方夜谭。但现实是,有人靠它一周赚到第一笔稿费。比如知乎盐选爆款,开头300字直接埋下钩子:“张伟连续三天接到送往烂尾楼的订单,收件人竟是三年前失踪的初恋”。这种高能情节,用DeepSeek的指令模板10分钟就能生成。
不过AI不是代替你写,它的作用是帮你搞定大纲、人设、开篇,剩下的自己改。否则编辑一眼看出“AI味”,直接拒稿。那么我们该怎么用DeepSeek来写小说呢?

一、新手必学的暴利赛道
写小说变现的核心是选对赛道+高效生产内容。以下两类赛道不仅过稿率高,且能用DeepSeek快速生成雏形,新手可直接套用模板:
1. 新媒体短篇(单篇500-3000元)
平台偏好:知乎盐选、UC故事会、每天读点故事 核心公式: 强冲突开场+三幕反转+社会话题挂钩 DeepSeek五幕式模板拆解:
- 开场钩子(0-300字):
必须包含 【时间+异常物品+角色反常行为】
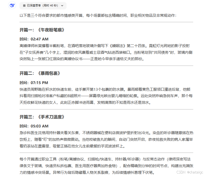
示例指令: 输入:生成3个都市情感类开篇,要求:时间精确到分钟、物品与职业强相关(如教师/快递员)、角色动作违背日常习惯 DeepSeek输出:

- 冲突升级(300-800字):
用 “意外线索+角色误判” 制造悬念
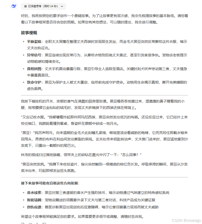
示例指令: 输入:在【丈夫出轨】情节中,插入一个看似无关但后续影响巨大的细节(如宠物行为异常/邻居的古怪反应) DeepSeek输出:

- 高潮反转(800-1500字):
采用 “假反派+真困境” 结构
示例指令: 输入:将【癌症误诊】反转改写为职场陷害,保留“诊断书”“录音证据”要素,要求反派有不得已的苦衷 DeepSeek输出:

2. 有声书改编(分成模式天花板高) 爆款要素: 强节奏感+场景化台词+听觉刺激点 DeepSeek拆书指令:
- 节奏分析: 解析《财务室的第三把钥匙》前三集,列出每10分钟出现的悬念点、音效使用位置(如钥匙碰撞声、脚步声) DeepSeek输出:

- 改编模板:
- 每集结构:开场音效(如电话铃声)→主角独白→回忆闪回(环境音铺底)→当前危机
- 示例指令: 生成悬疑有声书分镜:职场场景,用“打印机卡纸声”掩盖关键对话,主角通过纸张残留字迹发现秘密
变现技巧:
- 投稿时注明 “适配有声化改编”,并在文档中用【】标注音效位置,如【音效:玻璃碎裂】
- 与配音平台合作时,用DeepSeek生成 “AI配音情绪指令”: 为“我知道你偷了实验数据”这句台词,生成三种配音要求(愤怒/颤抖冷笑/带哭腔的威胁)
二、5个神级指令模板(终极细化版)
指令1:开篇秒过稿模板
- 进阶公式: 【精准时间+职业相关物品+违背常识的动作】
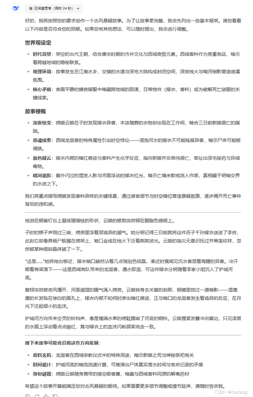
- 示例: 生成古风悬疑开篇:子时三刻(时间),绣娘(职业)在嫁衣袖口发现西域香料(物品),而新娘三天前已溺亡(反常识)
- DeepSeek输出:

- 避坑指南:
- 避免模糊表述,将“早上”改为“6:23分,环卫工扫到第三堆落叶时”
- 加入编辑偏好的 “五感描写” 指令: 在开篇中加入嗅觉/触觉细节(如血腥味、物品温度)
- 借助笔灵AI【小说黄金开头】 在笔灵AI的【小说黄金开头】板块直接输入你的要求,快速就会生成爆款的黄金开头,更便利快捷!

指令2:人物立体化模板
- 三维塑造法: 基础层(年龄/职业):女刑警,32岁 记忆点(身体特征/习惯):左耳失聪,破案时习惯咬笔帽 隐秘层(动机/秘密):私下调查妹妹自杀真相,伪装成意外结案
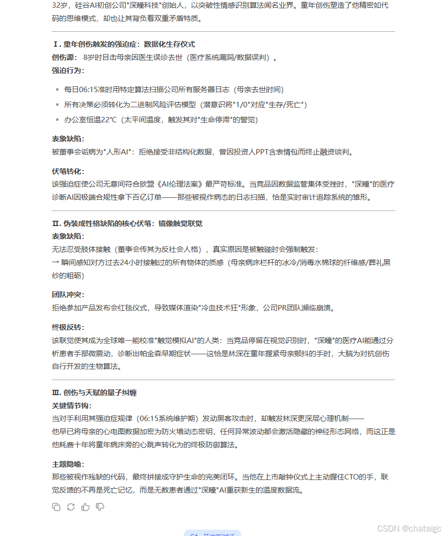
- 进阶指令: 为【创业公司CEO】设计:一个童年创伤导致的强迫症+一个看似缺点实为伏笔的特征 DeepSeek输出:

指令3:敏感内容安全改写
- 替换公式: 出轨→职场竞品陷害, 婆媳矛盾→古董传承纠纷, 暴力→虚拟游戏对决
- 示例指令: 将“原配当街打小三”改写为“女律师在庭审现场揭露对手律所伪造证据”,保留“撕扯头发”“当众羞辱”要素
指令4:日更选题库批量生成
- 热点挂钩法:
- 每日7点执行指令: 结合微博文娱榜TOP10,生成3个可改编选题(附改编方向+风险提示)
- 秘诀:用笔灵的100+小说生成器,批量产出选题库。

三、投稿避雷指南
1. 投稿细节
- 邮件标题格式:【投稿】悬疑+《财务室的第三把钥匙》5860字
- 正文第一句加:“该文未在其他平台发表,接受买断或分成”
- 被拒后补救:把编辑回复粘贴到DeepSeek,输入“分析拒稿原因并给出3种修改方向”
2. 矩阵变现法
- 主攻1个保底平台(如每天读点故事,千字30元)
- 分发3个流量池(知乎+小红书+番茄小说)
- 衍生有声书:用讯飞配音阁生成AI语音,投喜马拉雅

总结
用DeepSeek写小说,本质是“AI打辅助,人类控全场”。记住:指令越具体,出稿越精准;改文越狠,过稿越稳。
用笔灵AI的小说板块,从大纲到拆书全包,但最后的灵魂还得你自己来焊。
笔灵AI小说板块直达链接:https://ibiling.cn/novel-workbench?from=csdndeepseek03
更多推荐



所有评论(0)