惊呆了!20个DeepSeek提示词模板速写论文!
DeepSeek最近可是大烫门,各行各业都在揣摩着怎么用DeepSeek便利自己。正值毕业季了,我猜现在是不是有好多小同学正在抓耳挠腮想论文呢?今天就给大家分享一个DeepSeek的20个关于论文的提示词模板,从选题到参考文献一站式搞定,考虑到了多种方向,不同专业皆适用哦~悄悄告诉大家,文章末还有小福利哦!
DeepSeek最近可是大烫门,各行各业都在揣摩着怎么用DeepSeek便利自己。正值毕业季了,我猜现在是不是有好多小同学正在抓耳挠腮想论文呢?
今天就给大家分享一个DeepSeek的20个关于论文的提示词模板,从选题到参考文献一站式搞定,考虑到了多种方向,不同专业皆适用哦~悄悄告诉大家,文章末还有小福利哦!
一、选题方向进阶模板
-
跨学科研究定位
"你作为[XX领域]与[YY领域]交叉研究专家,请提出3个融合两种学科优势的选题方向,要求:① 明确理论嫁接点 ② 设计可行性验证路径 ③ 标注潜在创新贡献值"
-
政策热点捕捉
"根据2023年最新发布的《XX政策文件》,分析其对[某行业]的影响,生成5个政策响应型论文选题,需包含:实施路径/效果评估/改进策略三类研究类型"
-
实验类课题生成
"我需要设计[某技术]的对比实验研究,请提供:① 3组差异化实验变量组合 ② 对应的检测指标体系 ③ 预期可验证的假设结论"
-
理论创新突破
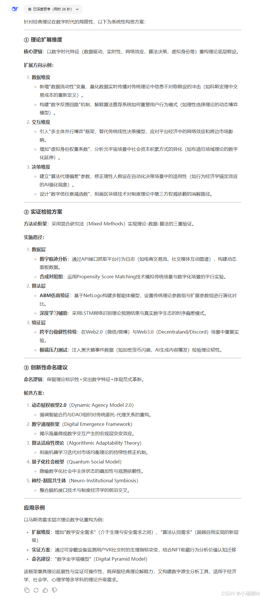
"针对[经典理论]在数字时代的局限性,请构思:① 理论扩展维度 ② 实证检验方案 ③ 创新性命名建议(如XX模型2.0)"
DeepSeek生成内容示例:

二、论文框架进阶模板
-
分论点设计器
"基于'XXX'核心观点,请设计:① 3个递进式分论点 ② 各论点对应的论证方法(实证/演绎/类比)③ 反方观点预设及驳斥逻辑"
-
跨学科结构模板
"构建包含[理论层][技术层][应用层]的三维论文框架,要求:① 各层研究要素清单 ② 层间逻辑衔接说明 ③ 重点章节标注★"
-
对比分析框架
"请为'XX方法与YY方法比较研究'设计:① 6个核心对比维度 ② 差异量化分析模型 ③ 优劣评估雷达图要素"
-
问题解决型架构
"按'现状诊断-归因分析-方案设计-效果预测'逻辑链生成框架,每个环节包含:① 3个关键问题 ② 对应研究方法 ③ 数据呈现形式"
DeepSeek生成内容示例:

三、内容填充进阶模板
-
数据收集指令
"作为数据分析师,请说明:① 10个权威数据获取渠道 ② 爬虫代码示例(Python)③ 数据清洗流程图 ④ 异常值处理方案"
-
理论阐释模板
"请用'定义拆解+经典案例+当下挑战+解决思路'结构,阐释[XX理论]:① 关键概念关系图 ② 3个前沿应用场景 ③ 常见理解误区说明"
-
案例匹配指令
"为[某论点]匹配:① 3个行业标杆案例 ② 2个失败对照案例 ③ 案例多维分析表(背景/过程/结果/启示)"
-
公式推导模板
"请用三步教学法解释[XX公式]:① 生活化类比(200字)② Latex格式数学推导 ③ 工程应用示例(含参数代入过程)"
DeepSeek生成内容示例:

四、降重润色进阶模板
-
术语库调用
"激活学术术语数据库,将以下描述升级:① 替换5个基础词汇为专业术语 ② 添加3处括号注释(学者,年份)③ 补充量化学术表达"
-
逻辑强化器
"检查段落逻辑漏洞并优化:① 添加2个过渡句 ② 插入3个'因此/由此可见'类连接词 ③ 用'首先-更重要的是-最终'重构层次"
-
查重规避模板
"对高重复率段落进行:① 同义替换(保留专业术语)② 主动被动语态转换 ③ 长句拆分重组 ④ 添加限定条件"
-
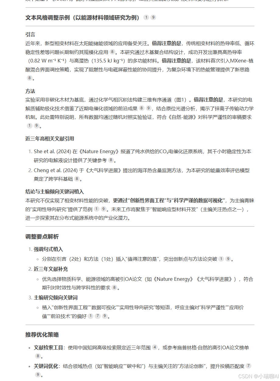
期刊适配器
"将文字风格调整为《XX期刊》偏好:① 增加3处'值得注意的是'类强调句式 ② 补充2个该期刊近三年引用文献 ③ 植入主编研究倾向的关键词
DeepSeek生成内容示例:

五、参考文献进阶模板
-
文献追踪指令
"持续追踪[某课题]最新进展:① 每周自动推送5篇预印本论文 ② 生成文献更新图谱 ③ 标注突破性研究成果"
-
高引论文挖掘
"查找近五年被引TOP10文献:① 标注核心贡献点 ② 分析引用语境规律 ③ 推荐可延展方向 ④ 生成模仿引用范例"
-
文献可视化模板
"将50篇文献生成:① 关键词共现网络图 ② 研究方法分布饼图 ③ 时间脉络演进轴 ④ 学术派系关系树"
-
外文文献指令
"筛选20篇英文文献要求:① 影响因子>5 ② 包含2篇综述论文 ③ 导出EndNote格式 ④ 自动提取核心结论金句"
DeepSeek生成内容示例:

最后,给大家发送一波福利:熬夜整理的 DeepSeek知识库内容,领取方式如下:在笔灵AI写作公众号后台回复“资料包”,立即领取限前1000名,手慢无!


更多推荐



所有评论(0)