论文DDL逼近?DeepSeek一键救命!2小时肝完初稿,附导师猛夸的指令库!
以[具体论文主题]为核心,用200-300字概括研究目的、方法、主要结果和结论,突出创新点与价值。以探究多媒体教学在初中数学课堂的应用效果为题,撰写摘要,阐述研究目的是分析多媒体教学对初中数学教学效果的影响,方法采用对比实验,对比多媒体教学班级和传统教学班级,结果和结论部分概括多媒体教学带来的优势及对教学的积极意义。
凌晨3点,文档字数:0。
导师微信:第8条未读消息。
你攥着咖啡的手微微颤抖……
别慌!这篇攻略能让你用DeepSeek 2小时榨出一篇论文初稿,甚至让导师反问:“这真是你写的?”

下面我将展示从论文选题到修改润色的指令流程,帮助大家快速撰写一篇论文初稿!
论文撰写前
论文选题
论文选题的指令应该提供研究的核心内容、关键词和创新点。
指令:
我是[XXX专业]学生,想研究[XXX领域],请推荐5 个创新且可行的论文选题,要求结合近3年研究热点,并附上每个选题的研究意义和可能的创新点。
基于[XXX理论方法]研究[XXX对象],请生成5个具有学术规范性的论文选题要求体现创新点和研究范式,分析[研究主题]对[具体行业/学术领域]在理论拓展和实际应用方面的潜在贡献,并分点阐述。
示例:
我是广播电视学的学生,想研究传播学领域,请推荐5 个创新且可行的论文选题,要求结合近3年研究热点,并附上每个选题的研究意义和可能的创新点。
文献综述
指令:
针对[XXX主题],检索近5年文献,从理论和实践维度理总结,分析成果与不足,字数控制在1000-1500字。
总结近5年关于[XXX主题]的国内外研究,按支持派、反对派和中立派分类,并指出争议焦点和研究空白。要求每类研究至少引用3篇权威文献,并附上每篇文献的核心观点。
请为我生成一篇关于[ XXX主题]的文献综述,要求包括以下部分:研究背景与现状、国内外研究进展、主要研究方法与结论,要求每部分至少引用5篇权威文献,并附上每篇文献的核心观点。
示例:
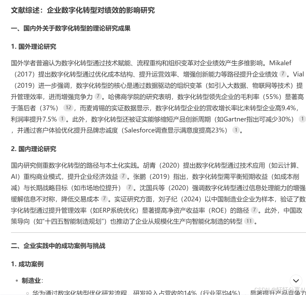
以企业数字化转型对绩效的影响研究为主题,进行文献综述。先分别闸述国内外关于数字化转型的理论研究成果,再总结企业实践中的成功案例与而临的挑战,最后明确当前研究空白及本研究切入点。
生成内容示例:


论文撰写
论文摘要
指令:
以[具体论文主题]为核心,用200-300字概括研究目的、方法、主要结果和结论,突出创新点与价值。示例:
以探究多媒体教学在初中数学课堂的应用效果为题,撰写摘要,阐述研究目的是分析多媒体教学对初中数学教学效果的影响,方法采用对比实验,对比多媒体教学班级和传统教学班级,结果和结论部分概括多媒体教学带来的优势及对教学的积极意义。
引言
指令:
围绕[论文主题],阐述研究背景、问题提出过程及重要性,理相关研究不足,引出本研究目的和意义。示例:
针对探究高中英语阅读策略训练对学生阅读理解能力的影响,撰写引言。先介绍当前高中英语阅读教学现状及学生阅读理解能力提升的困境,再分析现有阅读策略训练研究的局限,最后述本研究对改进英语阅读教学、提升学生能力的重要价值。
论文大纲
指令:
基于[论文主题],构建包含引言、研究背景、方法、结果、讨论、结论等主要部分的大纲,各部分列2-3个细分要点。
示例:
以高校创新创业教育实践模式探索为主题,生成论文大纲。引言阐述研究背景与目的:研究方法部分包含调査对象选取、问卷设计、访谈提纲:研究结果部分从学生创业意向变化、创业项目开展情况等方面列出要点。
以下是DeepSeek生成的内容:

论文降重
指令:
请对以下论文内容进行降重处理,保持原意不变,通过替换同义词、调整语序、改变句式等降低重复率。
示例:
对电子商务企业营销策略研究,论文中重复率较高的段落“电子商务企业营销策略很关键,好的营销策略能让企业发展更好。营销策略包括产品策略、价格策略等方面。”进行降重。
除了使用DeepSeek降重外,我还推荐使用笔灵AI,多主流查重平台验证,一键降至安全线内。只需要一分钟就能让查重率从89%降到10% 。
直达网址:文章降重降AIGC助手 | 免费AI降重服务 | 笔灵AI助手

小结
用 DeepSeek 写论文仅需不到 1 小时就能搞定论文的初稿!所以勇敢地拥抱 DeepSeek ,可以让大家的论文写作之路变得更高效、更轻松,还在等什么?快去写你的论文吧!
PS:爆肝整理的DeepSeek秘籍(内含神秘资源包),评论区扣"资料包"速来!!!

更多推荐



所有评论(0)