谁懂啊!用DeepSeek一小时就能完成论文初稿!
最近AI界杀出的黑马DeepSeek爆火,功能强大,操作界面简单易懂,即使是小白用户也能轻松上手。只需要输入简单的指令,它就能完成复杂的任务,大大地提高了效率。用DeepSeek写论文更是小菜一碟,关键在于如何给出正确的指令,小编总结了论文写作五大步骤中的指令和DeepSeek写作重点,建议码住!
最近AI界杀出的黑马DeepSeek爆火,功能强大,操作界面简单易懂,即使是小白用户也能轻松上手。只需要输入简单的指令,它就能完成复杂的任务,大大地提高了效率。用DeepSeek写论文更是小菜一碟,关键在于如何给出正确的指令,小编总结了论文写作五大步骤中的指令和DeepSeek写作重点,建议码住!
DeepSeek论文指令
一、论文选题
选择与专业相关、感兴趣且具备足够研究价值的题目,然后与导师讨论并确定论文题目的可行性,以及可能的研究方向。
选题指令:
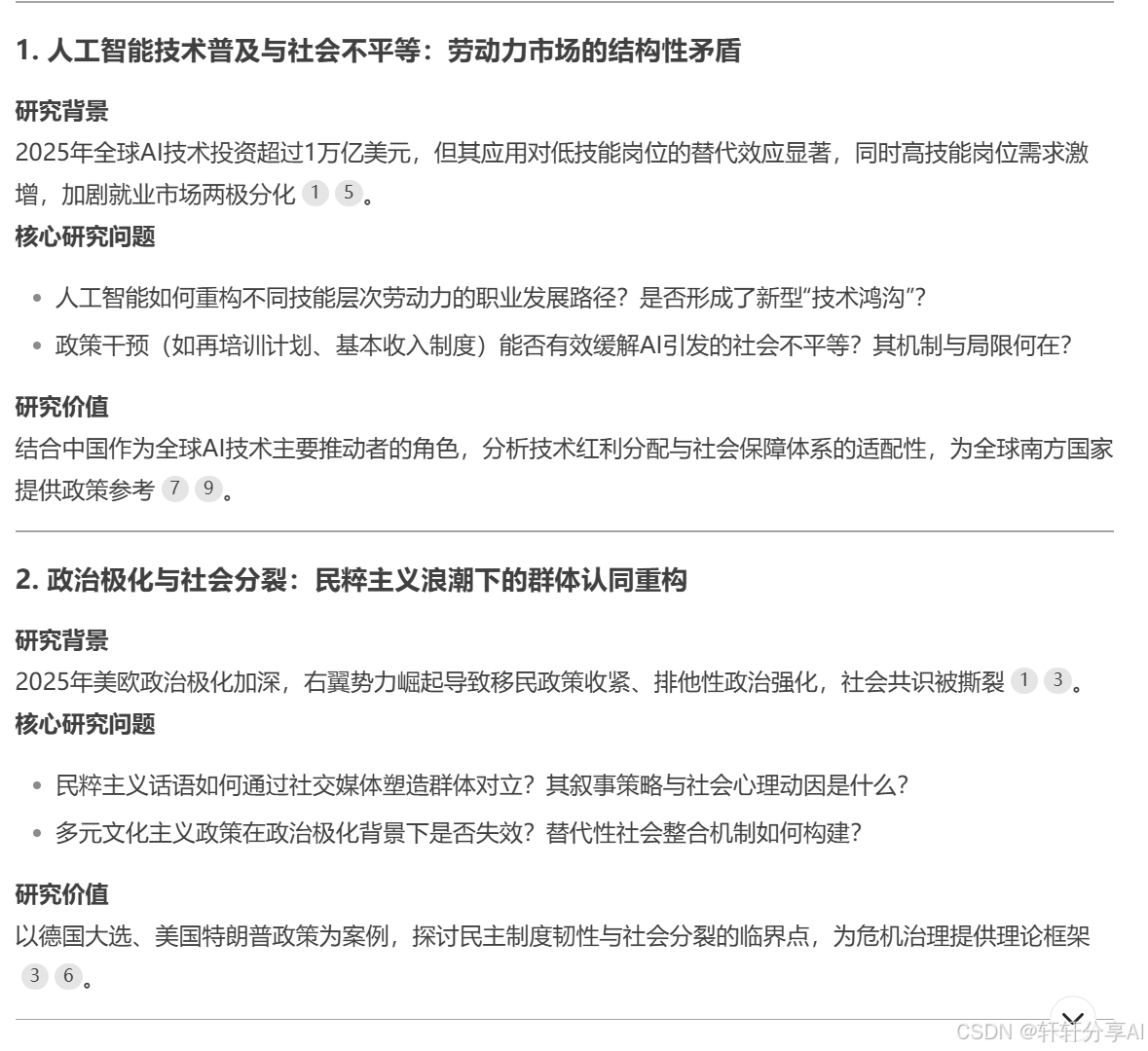
请根据指定学科领域的研究趋势,结合当前热点事件,提出3-5个具有研究价值的论文主题,并针对每个主题提炼出1-2个核心研究问题。
以社会学为例,向DeepSeek提出指令,DeepSeek根据当前社会领域研究趋势及2025年全球热点事件提出的5个具有研究价值的论文主题及核心研究问题,并结合社会学理论与现实动态进行综合分析,以下为截取的两个选题:
二、文献综述
查阅相关书籍、期刊、网络资源等,收集与论文题目相关的资料,整理和分析收集到的资料,了解研究现状、问题和不足,为你的研究找到切入点。
文献综述指令:
请你帮我写一份关于(研究主题)的文献综述。我的论文选题方向是 xx,我已经找到了以下几简文献(第1简文献的标题,作者,出版年份,摘要和关键词)(第2简文献标题,作者,出版年份,摘要和关键词)(第3简文献标题,作者,出版年份,摘要和关键词),请根据这些文献,写一份2000字的文献综述。
可以从以下几个方面细化要求:概括前人研究成果的特点与局限性,并提出本研究的切入点:以纵向发展或横向对比的方式呈现相关研究进展,突出领域演变脉络;结合经典理论框架与前沿研究成果,为我提供可参考的知识图谱或思路;提炼本研究将解决的研究空白或争议点,并在文献综述结尾突出研究必要性。
三、论文大纲
在撰写论文大纲时,我们要明确研究目的、意义、方法、预期成果等。列出论文的大纲,包括引研究背景与意文献综述、研究方法、数据分析与结果、讨论与建议等部分。
论文大纲指令:
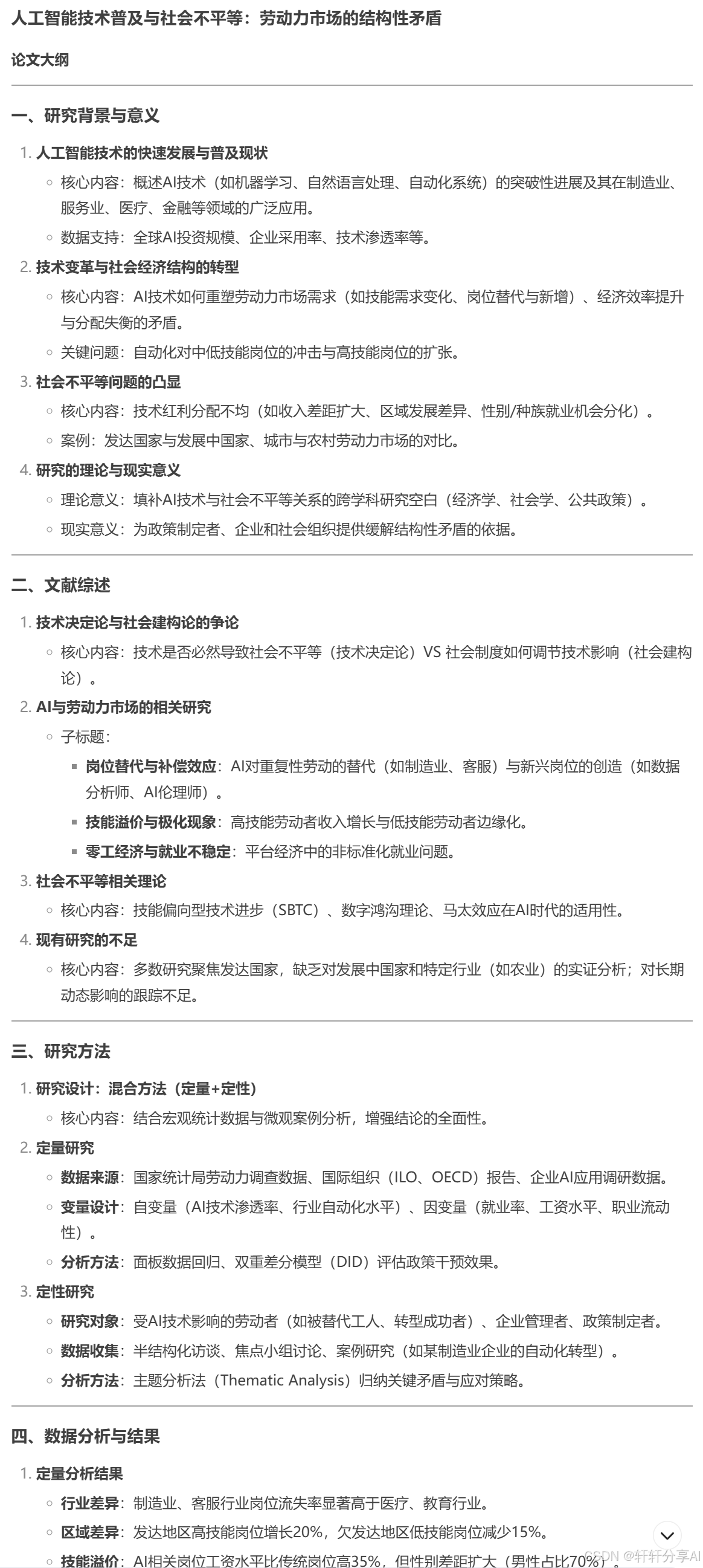
提供研究的框架示例:请生成一篇关于XXX主题的论文大纲,包含以下部分研究背景与意文献综述、研究方法(定量/定性)、数据分析与结果、讨论与建议,要求个部分详细列出子标题,并附上每个子标题的核心内容述。
可以继续提出补充每个章节需要解决的核心问题的指令进行细化。
以DeepSeek提出的人工智能技术普及与社会不平等:劳动力市场的结构性矛盾选题为例,提出论文大纲指令,以下为DeepSeek给出论文大纲示例部分截图:
四、论文写作
引言:简要介绍论文的背景、研究目的、意义、国内外研究现状等。
文献综述:详细阐述与论文题目相关的研究现状、问题和不足,为你的研究提供理论支持。
研究方法:介绍你的研究方法、实验设计、数据收集和分析方法等。
实验结果:展示你的实验结果,包括数据、图表、表格等。讨论:分析实验结果,与前人研究进行对比,讨论你的研究发现和意义。
结论:总结你的研究成果,指出研究的不足和未来的研究方向。
论文写作指令:
1.撰写论文选题引言部分的内容,包括研究背景、目的、意义和研究方法的简要介绍,字数在800字左右。
2.为论文选题撰写文献综述章节的内容,对国内外相关研究进行全面梳理和总结,分析研究现状和存在的问题,字数在2000字左右。
3.围绕论文选题,撰写研究方法章节的内容,详细介绍所采用的研究方法及其实施步骤和优缺点,字数在1500字左右。
4.以论文选题为依据,撰写实验结果与分析章节的内容,呈现实验数据和结果,运用统计方法进行分析和解释,字数在1800字左右。
5.针对论文选题,撰写结论章节的内容,总结研究成果,强调研究的创新点和贡献,提出研究的不足和展望,字数在800字左右。
五、论文修改与润色
初稿完成后,仔细阅读论文,检查语言表达、逻辑结构、格式排版等是否规范。根据导师的修改意见,对论文进行修改和润色,提高论文质量。
修改与润色指令:
请对我提供的论文初稿进行格式审查,按照学校规定的毕业论文格式要求,指出格式错误并提出修改建议。检查文章的逻辑结构、内容完整性、语言表达的准确性和流畅性、参考文献的引用格式和图表的规范性和清晰度等,提出优化建议,使文章更加清晰合理。
DeepSeek写作重点
1、明确论文结构:先明确你的论文结构和各个部分的主题。这样可以更好地引导DeepSeek 生成文本,并确保论文的逻辑连贯性和完整性。
2、提供明确的指令:尽可能提供清晰和明确的指令。可以使用问句或指导性的命令,以便DeepSeek了解你需要的内容和论据。
3、限制生成长度:DeepSeek会生成大量的文本,但不一定所有内容都是有用的。可以通过限制每次生成的长度来避免冗长的回答,并集中在你真正需要的信息
4、逐步编辑和完善:DeepSeek生成的文本需要一定的编辑和润色,以确保逻辑一致、语法正确,并符合学术写作的规范。
5、验证和引用文献:使用任何引述或信息时,验证并确保文献的准确性。循学术规范,正确引用参考文献。
小结
DeepSeek如今功能如此强大,仍有不稳定的问题困扰着用户,小编推荐一个实用的写论文工具——笔灵AI,笔灵AI已成功整合R1,实现了与DeepSeek服务的无缝对接,确保用户能够顺畅无阻地享受DeepSeek的原生体验,感兴趣的小伙伴们可以去试一试!
直达网址:https://ibiling.cn/paper?from=csdndeepseek02(复制链接到电脑浏览器访问,体验更佳)
PS:爆肝整理的DeepSeek秘籍(内含神秘资源包),评论区扣"资料包"速来!!!懂的都懂
更多推荐



所有评论(0)