手把手教学!带你从0开始学会用AI写小说!
新人写小说不知道如何下手?不如来借助,从平台选择、题材选择到小说细节:人物描写、金手指设定,你想要的,笔灵AI小说全都有!
新人写小说不知道如何下手?不如来借助笔灵AI小说——一款专业AI写小说工具,从平台选择、题材选择到小说细节:人物描写、金手指设定,你想要的,笔灵AI小说全都有!
1、定平台
平台眼花缭乱,不知道哪家对新人作者友好,不知道签约之后会不会踩坑,想写的题材担心太冷门怎么办。
笔灵AI小说【小说投稿攻略】帮你快速了解各个平台的新人扶持政策和作家福利。

除了介绍平台特点,帮助你快速了解平台之外。

还有详细攻略带你了解平台最新新人扶持计划,平台官方推荐完全不用担心没有流量,

更有详细步骤帮你避坑,新人首秀就带你成为平台大神!

2、定频道和题材
女频/男频/耽美/同人各种频道和题材不知道怎么写?别担心,笔灵【小说生成器】帮你一键解决!

现言/古言/玄幻/都市/种田/年代/末世各种设定你想要的全都有,更有【自定义生成器】让你随意生成想写的小说内容!

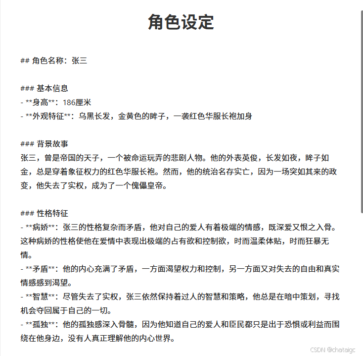
3、定人设
小说人设是最能吸引读者阅读的爽点之一,常见的人物设定太多,白切黑/美强惨/霸总/白月光/病娇/钓系,太简单的人设不出彩,太复杂的人设又难以把控,试试笔灵AI小说的【角色设定】。

只需要输入“角色名字”和其他的基本信息,AI就会在右侧面板生成完整的“背景故事”、“性格特征”、“角色动机”、“角色发展”和“角色关系”。


4、金手指爽点设定
“金手指”可以理解为主角在故事中独一无二的优势,一般常见于男频小说中,主要是为了爽点设置,写小说不要超过两个即可。
笔灵AI小说的【小说金手指设定】生成器帮你提供更多灵感!

5、主线大纲
新人写小说最常见的难题就是大纲怎么写,【小说编辑大纲】既可以帮你生成小说大纲也可以帮你一键拆解热文大纲,大大提高写小说的效率。

更多推荐



所有评论(0)