笔灵AI论文,让学术创作更简单、更有趣
写作这件事一直让我们从小学时期就开始头痛,初高中时期800字的作文让我们焦头烂额,一篇作文里用尽了口水话,拼拼凑凑才勉强完成。
大学时期以为可以轻松顺利毕业,结果毕业前的最后一道坎拦住我们的是毕业论文,这玩意不是苦战几个通宵就能解决的!一件无从下手的事情从开头就能让人做不下去。
以我的亲身经历来说,我能给到的经验有一条:先粗略完成,再慢慢优化。最开始不要每一句都消耗很久时间逐字打磨,哪怕不复制粘贴,也不用追求多完美,能挤出来多少字就多少字。
具体方法如下:
1.首先选定一个选题,可以去百度或者用GPT/文心一言等此类AI工具搜索一下本专业什么好写;
文心一言:https://yiyan.baidu.com/
说出专业,直接提问就好了。

2.定下主题后去知网搜索关键词,搞到10-15篇文献资料,再整三四篇类似主题的硕士论文,观察硕士论文的结构狂阶,你会发现他们目录很像,可以仿照着写出大纲;
如果你撰写大纲实在困难,可以使用专业的AI论文写作工具“bilingAI论文”来帮助撰写,让AI提供灵感给你。
bilingAI论文写作:https://ibiling.cn/paper?from=csdnpaper02
选择专业,输入题目即可,应该没有人会上手有困难,因为操作特别简单。生成的大纲里面每一章节都有具体内容给出。

3.写出大纲后,再多多阅读下文献资料,依照学校给的模板往里面塞内容,即使写的一团糟也不要怕,后面慢慢改就是了。
如果还想偷懒的话就继续使用biling生成论文来找灵感。
https://ibiling.cn/paper?from=csdnpaper02

4.到了修改阶段,主要就是降低查重率,简单来讲,就是你要把相同意思的句子换种表达方式,不想人工降重的话继续用工具。
https://ibiling.cn/jiangchong?from=csdnjc03
可以点击biling右侧降重界面,上传论文一键降低论文查重率!biling降重能针对知网、维普等不同查重平台的查重规则进行降重......查重率从89%降到10%,只需一分钟!


5.如果你的论文在写作期间就借鉴了AI生成或者降重内容,那么你还需要最后一个步骤,就是降低AI率,现在大部分高校已经对此有相应要求,多是要求30%以下。知网、维普等查重平台也都出了AI检测。
别怕,继续使用工具来降低AI浓度:https://ibiling.cn/paper-pass?from=csdnpass06

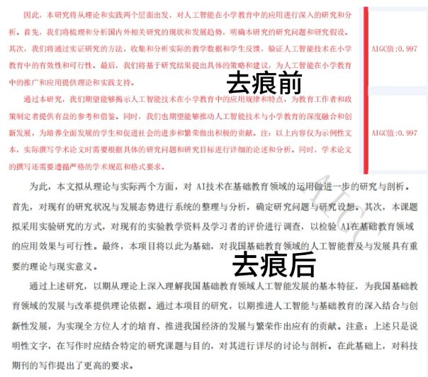
上传文档即可,我去知网试过了,全文AI率都能大幅度降低,挺好用的。鉴于文章过长,这里放出部分片段进行对比。

更多推荐



所有评论(0)