如何轻松驾驭内容创作?AI工具集合,你的智能写作伙伴
在创意迸发的当下,AI写作助手笔灵AI写作,成为激发创作潜能的利器。它全面的功能设计,能够满足从撰写企业文案到制作个人日记,从编写技术文档到创作旅行笔记的各类写作需求。用户通过选择文章类型和输入创作指令,即可获得与平台风格相契合的标题和内容。笔灵AI的智能编辑工具,包括改写、扩写、续写和简写,让创作过程更加灵活,有效提升了写作的愉悦感和创作效率。
内容为王,在内容创作的世界中尤为重要。然而,面对写作时常常感到无从下手:有时缺乏灵感,有时难以表达清楚自己的想法。AI写作助手的出现,为这些问题提供了创新的解决方案,极大地改变了内容创作的过程。
今天,我将向大家推荐几款优秀的AI写作助手,这些工具不仅能提高写作效率,还能确保内容的质量,让你在工作中也能轻松“摸鱼”,享受轻松的写作体验。通过这些AI写作助手,你会发现写作不再是负担,而是一种享受。
1.笔灵AI写作
推荐指数:❤❤❤❤❤
https://ibiling.cn/?from=csdn10
首推这款工具,是因为它的功能比较全面,不管是方案、总结、论文还是小红书笔记,各种场景各种体裁统统搞定!对于像我这种负责多个平台的运营来说,每天在不同的风格、语气之间切换,都要“精分”了!有了功能这么齐全的工具,真的不要太爽!

它的使用很简单,选择你要写的文章类型,输入需求就可以了。比如我要生成几个小红书爆款标题,只需要选择这个选项,然后输入主题和你需要的数量就可以了。笔灵AI就会根据平台的特性生成各种标题供你选择。

如果有哪里不满意,还可以将这部分选中,进行改写、扩写、续写、简写等等……

2、笔灵AI 答辩PPT
直通车:https://ibiling.cn/ppt?from=csdnppt01
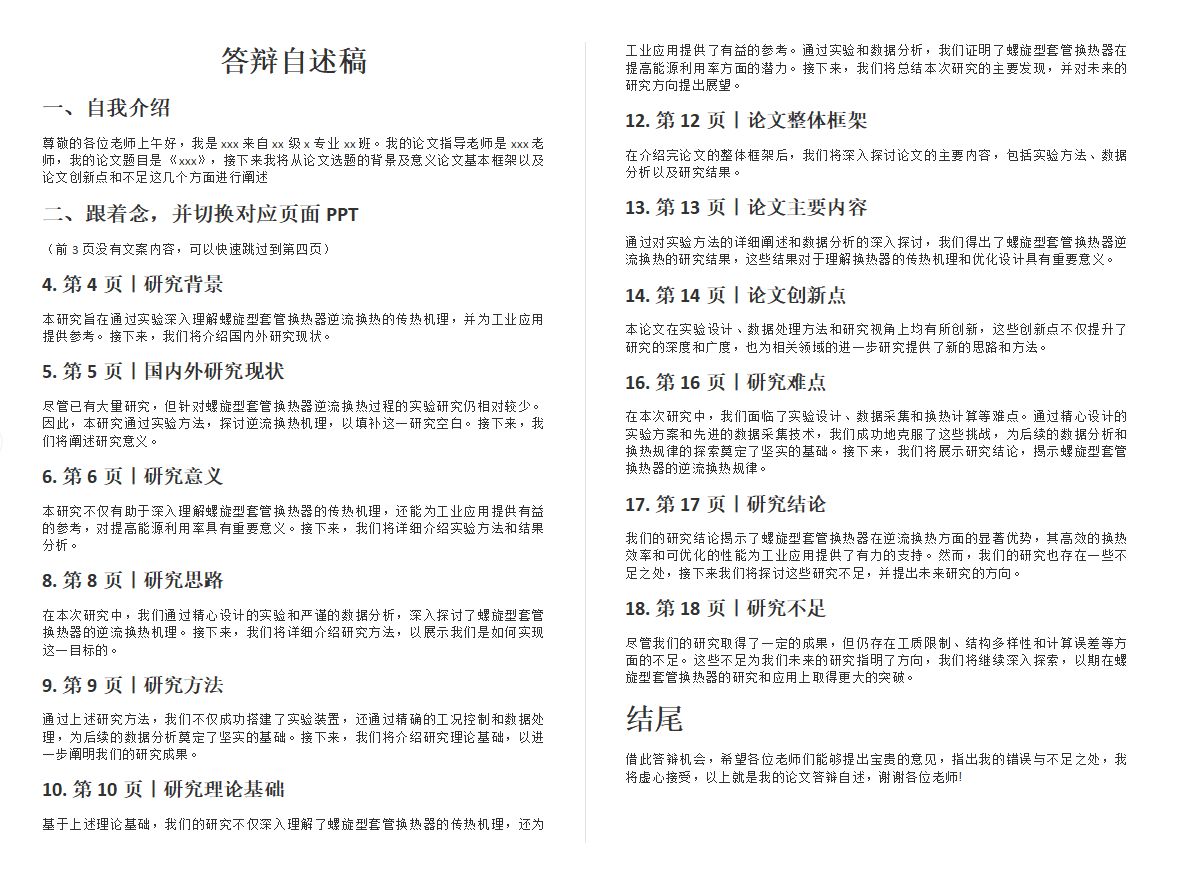
专业答辩PPT而生!一键上传论文,AI 在2分钟内生成答辩PPT和答辩自述稿。

功能1:一键生成答辩PPT
你只需上传一篇论文,系统便能智能识别关键点,根据答辩PPT标准和论文内容,自动安排幻灯片的顺序,设计出样式简洁、展示关键语句的PPT幻灯片,确保答辩时PPT不会不符合要求,不会出错!

功能2:自述稿与PPT完全对应
它不仅能生成PPT,还能生成一份与PPT完美结合的自述演讲稿!这份自述稿会保持与PPT内容的一致性,还会标注念到哪里切换页面。你在答辩时照着念,不会给老师在纯念PPT的感觉,完全没有问题无脑能过了。

3.逐笔AI公文
推荐指数:❤❤❤❤❤
唉,打工人就是这么命苦,上班轻松搞定写作任务,下班还要帮体制内老公写公文!不过自从我发现了逐笔AI这款工具并推荐给他,再也不用占用我的下班时间了!
里面公文模板很齐全,基本可以满足日常工作需求:

同样是选择好你要写的公文体裁,然后输入要求就可以了!


这款工具最大的特点就是它的“AI金句写作”功能!如果你在文章里能够引经据典、出口排比……那领导还不对你刮目相看?

只需要输入你要产出金句的主题和格式就ok了!
4.笔灵去论文AI痕迹
推荐指数:❤❤❤❤❤
https://ibiling.cn/paper-pass?from=csdnpss18
俗话说:常在河边走,哪有不湿鞋——这个比喻也许不太恰当——AI是建立在数据库的基础上进行创作的,其实很多内容都来源于既有的素材,而且,目前AI的功能还没有强大到可以像人的大脑一样进行思考,机械性还是偏重的。所以,很多AI创作的文章都会带有明显的AI痕迹。
尤其是对于学术论文来说,除了查重率,还有AIGC率也是要审查的,因为在最新的学位法中已经明确规定利用AI代写论文属于学术不端行为!笔灵去AI痕迹这款工具能强力去除论文的AI痕迹,疑似度可降低60%!
先来看一下使用笔灵去AI痕迹的效果,这份知网的检测报告单显示,使用笔灵去AI痕迹后,这篇文章的AIGC占比从65.3%降到14.3%:


而这款工具的使用也是非常方便的,只需把需要去痕的文章上传就可以了!

5.文状元
推荐指数:❤❤❤❤
文状元也是一款功能比较齐全的AI公文写作工具,囊括了事务类、会议讲话、思想感悟、课题论文、教学教务这些内容。

相较于市面上其他AI写作工具,文状元里的教学教务类别是其他AI写作工具较少见的功能,这一功能对于广大的教师群体来说,无疑是一大福音。老师们在日常工作中,经常需要处理大量的教学教务相关事宜,而文状元的这一功能能够极大地简化这些工作,提高工作效率。


文状元里的文库可谓是一座知识的宝库,不仅涵盖了各类经典文献,还包括了众多行业前沿的资讯和案例,为日常学习和写作提供了极具价值的参考。无论你是想要深入了解某一领域的专业知识,还是希望在写作中汲取灵感,文状元都能满足你的需求。

6.AIPaperPass
推荐指数:❤❤❤❤
AIPaperPass不仅仅是一个普通的论文写作平台,它更是一个集成了先进AI技术的智能写作助手。在这个平台上,用户可以轻松获取到真实的网络数据,无论是最新的研究报告、统计数据还是行业资讯,都能为论文的撰写提供有力的支撑。
除了数据,AIPaperPass还提供了丰富的图表、公式和代码段,这些都是科研论文中不可或缺的元素。用户可以根据自己的需要,选择合适的图表来直观地展示数据,或者使用精确的公式来描述复杂的科学原理。对于那些涉及编程的论文,平台还提供了丰富的代码段供用户选择和编辑。

AIPaperPass的智能功能让论文写作变得更加简单高效。用户只需选择好学科和题目,点击一键生成大纲,平台就能迅速生成一个详细的大纲。这个大纲不仅结构清晰,而且内容充实,为后续的论文写作提供了明确的指导。

当然,生成的大纲并不是一成不变的。用户可以根据自己的需求,对大纲的每一段进行编辑。无论是改写某些句子,还是添加新的内容,或者是删除不需要的部分,都能轻松完成。这种灵活性使得AIPaperPass能够适应不同用户的写作需求,帮助用户打造出高质量的论文。


AIPaperPass的功能不仅局限于生成中文论文大纲和提供写作资源,它还具备生成英语论文的强大能力。这一特性使得AIPaperPass成为了跨国学术交流和国际化论文撰写的得力助手。
对于需要撰写英语论文的用户来说,AIPaperPass能够提供丰富的英文词汇、句式和语法结构,帮助用户构建流畅、地道的英文论文。用户只需在平台上选择英语作为论文语言,并输入相应的学科和题目,AIPaperPass就能够根据这些信息生成一份高质量的英文论文大纲。

当然了,“摸鱼”并不是真的摸鱼,只是说AI写作工具帮助我们提高了工作效率和工作质量。希望我的推荐能够帮助大家在写作的道路上更加顺畅,释放创造力,创作出更多优秀的作品。
更多推荐



所有评论(0)