全能助手:一站式AI工具集,解决所有创作难题
本文介绍了五款AI写作工具,旨在提升写作效率。笔灵AI论文通过智能生成论文大纲,逐笔AI公文专为体制内人员设计,解决公文写作难题。笔灵去AI痕迹工具确保论文内容的原创性。
在日常工作和生活中,我经常使用各种各样的人工智能工具,如AI写作助手、AI语音助手和AI绘图工具等。这些AI工具显著提升了我的工作效率,并极大地简化了我的日常任务。作为一名AI工具的忠实爱好者,我搜集了许多免费的AI工具,并发现它们特别适合国内用户使用。
今天,我想分享一些我经常使用的免费AI工具,这些工具不仅使用方便,而且效果显著。我将介绍这些工具的主要功能和使用场景,希望它们能为你的工作和学习带来同样的便利。
Top1:笔灵AI论文
传送门:https://ibiling.cn/paper?from=csdnpaper07
最近好多同学都在私信我“有没有AI写论文的神器?怎么用AI写论文的工具?哪些牛逼的AI软件可以辅助写作论文?用AI写的论文靠谱不靠谱呀?想用AI来帮忙写论文,但是不知道该用什么工具啊?”现在就给大家推荐笔灵AI论文,超级牛,超级好用,简单三步,生成论文。

Step1:选择“专业”,输入“论文题目”,选择学历,点击生成大纲,很轻松吧

Step2:根据自己需求,编辑标题和概要内容,还可以删除不需要的部分,AI写完论文后,还可以给列出材料清单,做到心中有数。


Step3: 论文完成后,并非一切如意。你敢直接交给导师吗?当然不可以!毕竟是AI生成的,充满了AI的痕迹。如果你轻率地将其呈交,简直是自取灭亡!最终一个必须完成的任务就是清除AI的痕迹。“点击一键降低”AI痕迹,即可跳转到笔灵去AI痕迹(这款AI软件本文也有介绍),笔灵AI论文是不是超级nice。


快来查收你的论文吧!
[新课标下小学数学与生活的接轨.docx]
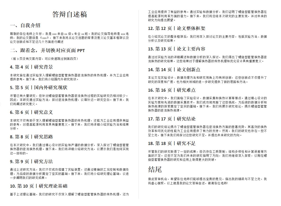
Top2、笔灵AI 答辩PPT
直通车:https://ibiling.cn/ppt?from=csdnppt01
专业答辩PPT而生!一键上传论文,AI 在2分钟内生成答辩PPT和答辩自述稿。

功能1:一键生成答辩PPT
你只需上传一篇论文,系统便能智能识别关键点,根据答辩PPT标准和论文内容,自动安排幻灯片的顺序,设计出样式简洁、展示关键语句的PPT幻灯片,确保答辩时PPT不会不符合要求,不会出错!

功能2:自述稿与PPT完全对应
它不仅能生成PPT,还能生成一份与PPT完美结合的自述演讲稿!这份自述稿会保持与PPT内容的一致性,还会标注念到哪里切换页面。你在答辩时照着念,不会给老师在纯念PPT的感觉,完全没有问题无脑能过了。

Top3:逐笔AI公文
逐笔AI公文写作是一个智能AI创作平台,专门为体制内人员设计,用于解决各类公文写作难题。它可以帮助用户在有限的时间内完成高质量的公文材料,如心得体会、总结汇报、演讲发言和金句写作等。此外,它还有体制公文库,每日更新精品文稿,为用户的写作提供灵感和参考。

操作便捷易掌握,新手也能轻松应用,例如,想写一份领导讲话稿,轻松三步搞定:
点击“领导讲话稿”模板→简单输入标题和要突出的关键字→选择字数“1000”→点击生成内容,而且还可选中某句话,进行扩写,改写,简写,续写,修改完成后,点击“导出word”。

再来看看它的另一项实用功能:体制公文库。里面目前就囊括了1415文稿,并且每天都在上新!安全生产、数字经济、乡村振兴等等热点主题词相关的文稿应有尽有,支持下载立即使用哦~

Top4、笔灵去AI痕迹
传送门:https://ibiling.cn/paper-pass?from=csdnpss19
感谢笔灵AI,让我论文完成后但毕竟是AI生成的,充满了AI的痕迹。不敢轻率地将其呈交!最终一个必须完成的任务就是清除AI的痕迹。今天就为大家带来笔灵去AI痕迹,好用到哭!走起!

点击立即使用,选择上传方式,一目了然对不对~

给大家看我去痕迹前、后的论文,大家对比看一看,是不是很nice


再附一张我的论文在知网的全文检测报告,对于这个结果,我个人还是相当满意的。

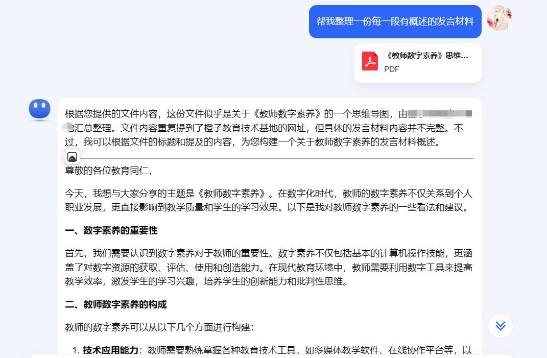
Top5:Kimi
传送门:https://kimi.moonshot.cn/
一款人工智能助手,擅长中英文对话,能够提供安全、有帮助、准确的信息。可以帮你阅读和理解各种文档,解析网页内容,还能结合搜索结果来回答问题。手机,电脑端都可放心使用。

实例操作:上传一份“教师数字素养的思维导图”,写出要求,点击生成,真心简单。

生成后,可复制,再试一次,分享,超级好用!

Top6:抖音豆包
传送门:https://www.doubao.com/
字节出品的新型的的AI工具,提供聊天机器人、写作助手以及英语学习助手等功能,它可以回答各种问题并进行对话,帮助人们获取信息,还是休闲娱乐的好帮手,手机,电脑端使用都很方便。

作为美图爱好者的我,免费生图的首选就是它——抖音豆包!
比如我想生成“可爱的小鲨鱼透过蓝色纸墙的小洞偷看”,只要输入文字,点击即可,很可爱吧!

AI工具已经成为我们日常工作和生活中不可或缺的一部分。通过有效地运用这些工具,我成功地克服了作为职场新人面临的许多挑战,并迅速缩小了与资深同事之间的差距。今天推荐的这些AI工具,不仅能帮助你提高效率,还能在各种场景下展现出其独特的价值。
无论你是职场新手还是资深人士,这些工具都值得一试。所以,抓紧时间了解和尝试这些AI助手,让它们成为你职场和生活中的得力帮手。
更多推荐



所有评论(0)