工作效率提升新策略?体验这5款高效的AI写作神器
发现这4款创新的AI写作利器,它们不仅提供文本生成服务,还包括语法检查、风格建议等,全方位提升用户的写作效率。
你是否意识到,随着AI技术的不断进步,智能工具已经悄无声息地融入了我们的日常生活,极大地增强了我们的工作效率和学习效果。无论是AI写作、AI艺术创作、AI思维导图绘制,还是AI幻灯片的制作,这些工具都已成为我们宝贵的助手。今天,我将向你介绍几款实用的AI写作工具,它们将帮助你在工作中轻松应对各种挑战,推动你的个人和职业发展。希望这些工具能成为你实现目标的有力支持。
笔灵AI写作
直通车:https://ibiling.cn/?from=csdn06
【笔灵AI写作】可谓是全能型的AI写作辅助工具,无论是办公文档、机关公告、学术论文,还是教学课件、副业兼职文案,甚至是短视频标题,在这里AI都能帮你轻松搞定。这款工具绝对是你写作路上的得力助手,让写作变得轻松又高效。

在论文/作业模块里面,无论是论文大纲、论文摘要、还是文章降重润色、论文开题报告,甚至是文献推荐,只要与学术相关的模板统统都有,一定会助你一臂之力的。
下面以新媒体背景下短视频营销研究为例,来演示一下给论文降重润色的过程。
Step 1:选择“论文/作业“,进入"论文/作业"模块,选择”文章降重润色”。

Step 2:输入或粘贴原文。

Step 3:点击“生成内容”,等待几分钟即可完成论文降重润色。

只需三步就能轻松完成论文降重,同时支持导出为WORD文档。
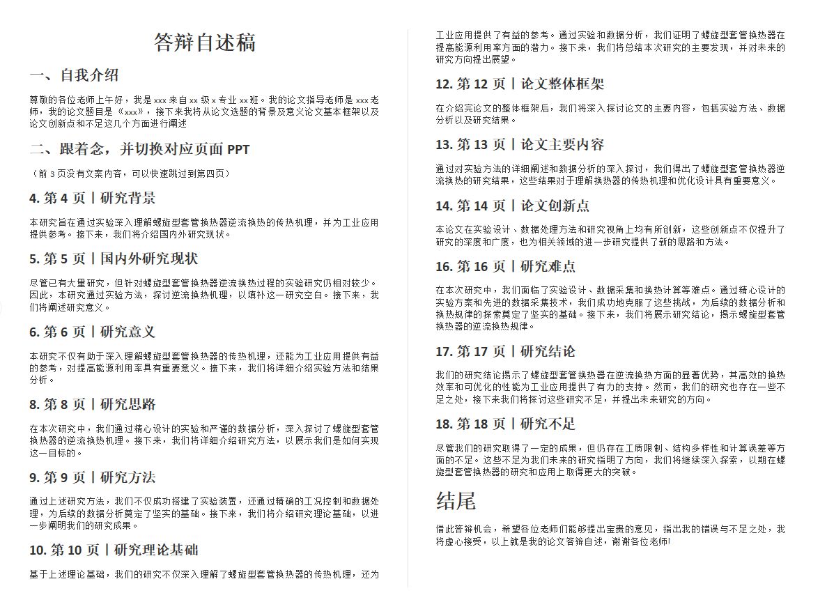
笔灵AI 答辩PPT
直通车:https://ibiling.cn/ppt?from=csdnppt01
专业答辩PPT而生!一键上传论文,AI 在2分钟内生成答辩PPT和答辩自述稿。

功能1:一键生成答辩PPT
你只需上传一篇论文,系统便能智能识别关键点,根据答辩PPT标准和论文内容,自动安排幻灯片的顺序,设计出样式简洁、展示关键语句的PPT幻灯片,确保答辩时PPT不会不符合要求,不会出错!

功能2:自述稿与PPT完全对应
它不仅能生成PPT,还能生成一份与PPT完美结合的自述演讲稿!这份自述稿会保持与PPT内容的一致性,还会标注念到哪里切换页面。你在答辩时照着念,不会给老师在纯念PPT的感觉,完全没有问题无脑能过了。

笔灵去AI痕迹
直通车:https://ibiling.cn/paper-pass?from=csdnpss14
我们通过AI生成的论文,会存在AI痕迹的,如果我们直接拿给导师,无疑是要挨批的,所以我们还有最重要的一步,就是去AI痕迹。这个时候就想到了笔灵AI写作也有去AI痕迹。简直是另一大助力。只需一键上传论文,通过笔灵去AI痕迹功能即可降低AIGC痕迹。

先上传文档,或者粘贴文本(粘贴仅支持中文),然后点击“提交检测”,就可以得到去AIGC痕迹的文档了,下载即可。

为了验证笔灵去AI痕迹效果,我先去中国知网对全文进行了检测,检测结果如下:

经过笔灵去AI痕迹后,检测结果如下:

是不是很厉害呢,对于这个结果,我个人还是非常满意的。
摆平AI论文
直通车:https://baipingai.com/paper/paper-sc?from=csdn09
【摆平AI写作】不仅是一个强大的工具,更是一个全能的助手,可以轻松应对所有论文烦恼。无论是毕业论文、开题报告,还是课程论文、降重改写,甚至是论文大纲,只要和论文沾边,摆平AI论文都能帮你摆平。

下面以“新媒体时代的电子商务和互联网营销策略”为例,来展示一下【摆平AI论文】的论文降重如何使用。
Step 1.选择“论文降重”。

Step 2.输入或粘贴原文。

Step 3.点击"生成内容",等待几分钟即可完成对论文降重润色。

只需三步就能轻松完成论文降重,在也不用熬成熊猫眼了,可以美美睡个美容觉了。
AIPaperPass
【AIPaperPass】是一款专业的AI论文写作平台,提供了全面的论文写作支持,包括了论文写作辅助、研究建议与指导、文前综述生成和论文修订与优化。

主要功能介绍:
个性化大纲定制:免费的千字级论文大纲,支持无限次编辑,满足你对个性化内容的需求。
权威参考文献保障:提供的40篇参考文献均来自知网和中科院,可以确保内容的可靠性。
详尽的开题报告与任务书: 提供详尽开题报告、任务书、调查问卷。
查重率低: 10分钟生成全文,查重率10%左右。
多样致谢模板:5篇不同风格的致谢模板,让论文更加完整,同时可以满足你对个性化内容的需求
论文PPT制作: 提供约30页的AI辅助PPT制作。
以上介绍的四款AI降重工具和网站,希望能为你的论文降重工作提供实际帮助。随着AI技术的不断进步,这些工具将持续优化并提供更加精准的检测与降重服务。利用这些AI查重检测与AI降重工具,不仅可以有效降低你的论文查重率,还可以帮你节省大量修改和检查的时间。尝试运用这些工具,让它们成为你学术写作中的得力助手,确保你的学术成果能以最佳状态展现。
更多推荐



所有评论(0)