
写作也能摸鱼?这些AI神器让你轻松应对职场学业挑战
本文推荐了笔灵AI等AI写作工具,它们通过智能算法简化了内容创作流程,提升了写作效率。笔灵AI支持多种文体生成,逐笔AI公文和文状元专注于公文和教学材料,确保用户能够高效完成写作任务
大家都说内容为王,但说实话,写东西可真不是件容易的事。有时候想破脑袋也找不到灵感,有时候好不容易有了想法,却又不知道如何下笔。而AI写作工具的出现,无疑为内容创作者带来了革命性的改变。
今天,我想向大家推荐一些AI写作工具,它们是我上班“摸鱼”的神器。因为有了它们,写作效率大大提升,通过率也非常高,上班可不就有时间“摸鱼”了吗?哈哈……
1.笔灵AI写作
推荐指数:❤❤❤❤❤
入口:https://ibiling.cn/?from=csdn14
首推这款工具,是因为它的功能比较全面,不管是方案、总结、论文还是小红书笔记,各种场景各种体裁统统搞定!对于像我这种负责多个平台的运营来说,每天在不同的风格、语气之间切换,都要“精分”了!有了功能这么齐全的工具,真的不要太爽!

它的使用很简单,选择你要写的文章类型,输入需求就可以了。比如我要生成几个小红书爆款标题,只需要选择这个选项,然后输入主题和你需要的数量就可以了。笔灵AI就会根据平台的特性生成各种标题供你选择。

如果有哪里不满意,还可以将这部分选中,进行改写、扩写、续写、简写等等……

2.笔灵AI论文
最近好多同学都在私信我“有没有AI写论文的神器?怎么用AI写论文的工具?哪些牛逼的AI软件可以辅助写作论文?用AI写的论文靠谱不靠谱呀?想用AI来帮忙写论文,但是不知道该用什么工具啊?”现在就给大家推荐笔灵AI论文,超级牛,超级好用,简单三步,生成论文。

Step1:选择“专业”,输入“论文题目”,选择学历,点击生成大纲,很轻松吧

Step2:根据自己需求,编辑标题和概要内容,还可以删除不需要的部分,AI写完论文后,还可以给列出材料清单,做到心中有数。


Step3: 论文完成后,并非一切如意。你敢直接交给导师吗?当然不可以!毕竟是AI生成的,充满了AI的痕迹。如果你轻率地将其呈交,简直是自取灭亡!最终一个必须完成的任务就是清除AI的痕迹。“点击一键降低”AI痕迹,即可跳转到笔灵去AI痕迹(这款AI软件本文也有介绍),笔灵AI论文是不是超级nice。


快来查收你的论文吧!
[新课标下小学数学与生活的接轨.docx]
3.笔灵AI 答辩PPT
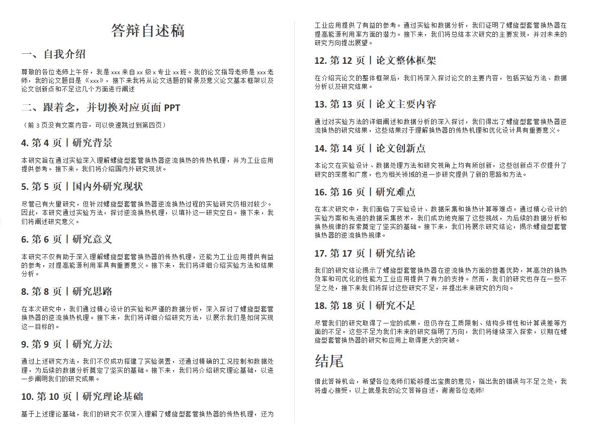
专业答辩PPT而生!一键上传论文,AI 在2分钟内生成答辩PPT和答辩自述稿。

功能1:一键生成答辩PPT
你只需上传一篇论文,系统便能智能识别关键点,根据答辩PPT标准和论文内容,自动安排幻灯片的顺序,设计出样式简洁、展示关键语句的PPT幻灯片,确保答辩时PPT不会不符合要求,不会出错!

功能2:自述稿与PPT完全对应
它不仅能生成PPT,还能生成一份与PPT完美结合的自述演讲稿!这份自述稿会保持与PPT内容的一致性,还会标注念到哪里切换页面。你在答辩时照着念,不会给老师在纯念PPT的感觉,完全没有问题无脑能过了。

4.笔灵去论文AI痕迹
推荐指数:❤❤❤❤❤
入口:https://ibiling.cn/paper-pass?from=csdnpass22
俗话说:常在河边走,哪有不湿鞋——这个比喻也许不太恰当——AI是建立在数据库的基础上进行创作的,其实很多内容都来源于既有的素材,而且,目前AI的功能还没有强大到可以像人的大脑一样进行思考,机械性还是偏重的。所以,很多AI创作的文章都会带有明显的AI痕迹。
尤其是对于学术论文来说,除了查重率,还有AIGC率也是要审查的,因为在最新的学位法中已经明确规定利用AI代写论文属于学术不端行为!笔灵去AI痕迹这款工具能强力去除论文的AI痕迹,疑似度可降低60%!
先来看一下使用笔灵去AI痕迹的效果,这份知网的检测报告单显示,使用笔灵去AI痕迹后,这篇文章的AIGC占比从65.3%降到14.3%:


而这款工具的使用也是非常方便的,只需把需要去痕的文章上传就可以了!

5.逐笔AI公文
推荐指数:❤❤❤❤❤
入口:https://zhubiai.com/template
唉,打工人就是这么命苦,上班轻松搞定写作任务,下班还要帮体制内老公写公文!不过自从我发现了逐笔AI这款工具并推荐给他,再也不用占用我的下班时间了!
里面公文模板很齐全,基本可以满足日常工作需求:

同样是选择好你要写的公文体裁,然后输入要求就可以了!

这款工具最大的特点就是它的“AI金句写作”功能!如果你在文章里能够引经据典、出口排比……那领导还不对你刮目相看?

只需要输入你要产出金句的主题和格式就ok了!
6.文状元
推荐指数:❤❤❤❤
入口:https://www.wenzhuangyan.cn/
文状元也是一款功能比较齐全的AI公文写作工具,囊括了事务类、会议讲话、思想感悟、课题论文、教学教务这些内容。

相较于市面上其他AI写作工具,文状元里的教学教务类别是其他AI写作工具较少见的功能,这一功能对于广大的教师群体来说,无疑是一大福音。老师们在日常工作中,经常需要处理大量的教学教务相关事宜,而文状元的这一功能能够极大地简化这些工作,提高工作效率。


文状元里的文库可谓是一座知识的宝库,不仅涵盖了各类经典文献,还包括了众多行业前沿的资讯和案例,为日常学习和写作提供了极具价值的参考。无论你是想要深入了解某一领域的专业知识,还是希望在写作中汲取灵感,文状元都能满足你的需求。

当然了,“摸鱼”并不是真的摸鱼,只是说AI写作工具帮助我们提高了工作效率和工作质量。希望我的推荐能够帮助大家在写作的道路上更加顺畅,释放创造力,创作出更多优秀的作品。
更多推荐



所有评论(0)