如何让写作变得简单?这5款AI写作工具不容错过
AI写作工具正在成为提高工作效率的重要助手。本文介绍了5款AI写作工具,包括笔灵AI论文、笔灵AI答辩PPT、笔灵去AI痕迹、islide和抖音豆包AI。这些工具通过智能化的辅助,帮助用户在论文写作、答辩准备和PPT设计等方面节省时间,提高效率。
写作这件事一直让我们从小学生头痛到打工人,初高中时期800字的作文让我们焦头烂额,一篇作文里用尽了口水话,拼拼凑凑才勉强完成。
大学时期以为可以轻松顺利毕业,结果毕业前的最后一道坎拦住我们的是毕业论文,苦战几个通宵勉强通过,艰难毕业。
以为成为打工人后再也不会被写作烦恼,结果依旧逃不掉,假如你是从事新媒体工作的打工人也需要自己撰写原创文案,并且还要写出优质且能吸引用户的文案,从而宣传产品和提高产品曝光度。
但是随着科技的发展,我们的“希望之光”出现了,那就是强大的AI写作工具,简直救我们于水火。下面推荐几款超级好用的写作工具,这些AI写作助手不仅提高写作效率,还能帮助生成吸引人的内容,接下来,我将向您介绍几款功能强大的AI写作工具,让写作不再是负担,而是一种享受~
一、笔灵AI写作
直达入口:笔灵AI写作 - 国内领先的AI写作助手 | 官网、智能工具、免费改写
这是一款面向专业写作领域的全能型AI写作工具,适用于多种场景并且全面覆盖,简单易上手,只需将你想要获取的内容的关键字输入并点击生成,提供200+写作模板,支持AI改写、AI续写以及AI机器人对话,无论是工作总结、论文写作还是文案策划等直接轻松拿捏。
例如:发表一篇小红书题目为上海的租房技巧。
第一步,进入笔灵AI主页,点击小红书笔记生成;

第二步,输入关键字:上海租房技巧,设置所需字数,最后点击生成,AI将会写好一份内容详细结构清晰的一篇文章;

第三步,如果对其不够满意,还可以进行扩写、改写、简写、续写,可以改到满意为止。


这款工具还有一个非常人性化的功能,还可以进行AI对话,输入你的问题,就可于AI进行交流对话,实时解决用户的问题。


二、笔灵AI 答辩PPT
直通车:AI毕业论文写作、AI毕业设计、AI答辩PPT生成-笔灵AI写作
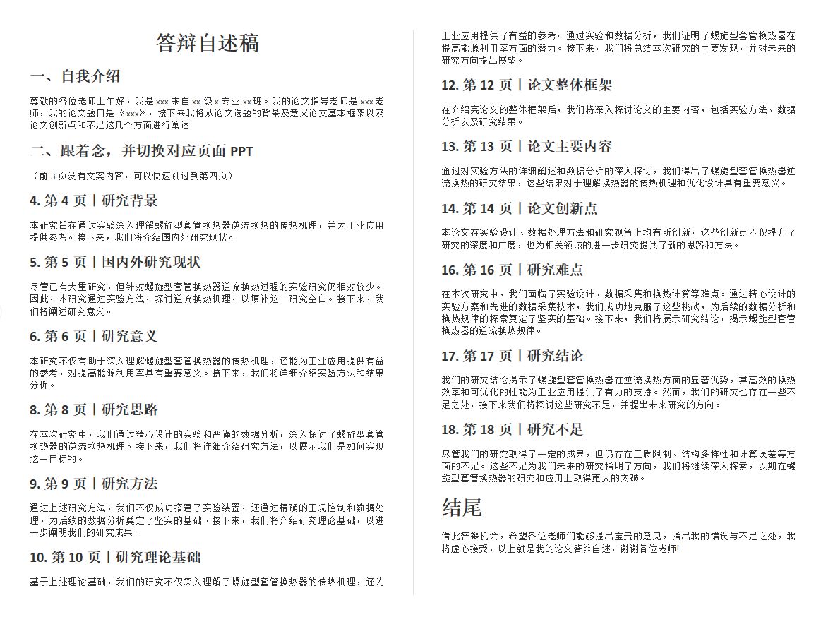
专业答辩PPT而生!一键上传论文,AI 在2分钟内生成答辩PPT和答辩自述稿。

功能1:一键生成答辩PPT
你只需上传一篇论文,系统便能智能识别关键点,根据答辩PPT标准和论文内容,自动安排幻灯片的顺序,设计出样式简洁、展示关键语句的PPT幻灯片,确保答辩时PPT不会不符合要求,不会出错!

功能2:自述稿与PPT完全对应
它不仅能生成PPT,还能生成一份与PPT完美结合的自述演讲稿!这份自述稿会保持与PPT内容的一致性,还会标注念到哪里切换页面。你在答辩时照着念,不会给老师在纯念PPT的感觉,完全没有问题无脑能过了。

三、摆平AI论文
直达入口:AI论文写作 - 在线AI写作助手 | 摆平AI官网
摆平AI论文是一款学生人群的全能型Ai创造工具,摆平毕业论文,开题报告、心得体会、演讲稿、实习周记、活动策划等,这些耳熟能祥令人头疼的学生作业都能通通摆平,学生党赶快码住,不容错过!!!
例如:临近毕业季,需要写毕业论文,现以题目为《新时代现实题材美术创作的问题与特征》撰写一篇论文。
第一步,进入首页,点击毕业论文。

第二步,输入专业类别,再输入论文题目,选择学历,最后点击“生成大纲”。

第三步,等待30s,生成大纲后,可根据需要进行删除修改,并下载论文。

第四步,最后论文完成后,还没有完全结束,可以点击【AI痕迹降低】模板,将下载的论文上传,可以对重复率高的段落一键完成降重。


四、火山写作
直达入口:火山写作
火山写作是一款基于最深学习技术打造的智能写作助手,分为写作模板和全文优化模板,这款工具主要是针对英文写作中,遇到的问题进行纠错、润色、改写等,提升英语表达的准确性,再也不怕被人说写作是“中式英文”了

输入英语论文,可对其进行全文优化和主题深挖。

全文优化可选择其目标读者、预期写作风格、优化幅度还有期望写作的文种,根据需要,设置完成后,即可点击全文优化。

主题深挖是如果认为自己的主题不够深入,可根据此功能,加深文章的深度,提高论文水平。

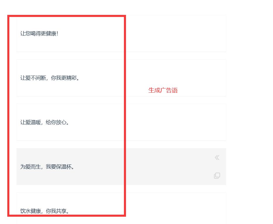
五、秘塔写作猫
直达入口:秘塔写作猫
这款工具是集AI写作、多人协作、改写润色、自动配图等功能为一体的内容创作平台。它适用于内容创作、活动方案、学术论文等多种场景,根据你的需求量身定制一套只属于你的方案,解决创作瓶颈,提高工作学习效率。

全文写作、广告语、论文灵感等多种AI模板可供选择,例如:写一条关于保温杯的广告语。



六、AI大师写作
直达入口:AI大师写作
理科生写毕业论文一定要看看它,AI自动生成内容只需输入关键词,即可生成。拥有特色公式、图表、表格功能,可以选择生成图表公式,也可以自定义提纲。再也不用焦虑论文该如何写了,并且重复率在百分之30以下,这简直就是学生党的福音!

以上介绍的五款AI写作工具,无论是对于职场打工人还是学生来说,都极具价值。这些工具的出现意味着我们可以摆脱写作的繁重负担,显著提高工作和学习的效率。然而,重要的是认识到这些AI写作助手虽然强大,但它们应当作为我们的辅助工具,而不是完全依赖。我们应当合理利用这些工具来释放创造力,同时保持批判性思维和个人见解的锻炼,确保内容的质量和深度。
总之,让我们智能地使用这些AI工具,充分发挥它们的潜力,同时继续培养和提升自己的写作技能。
更多推荐



所有评论(0)