探索终极AI工具箱:这些AI神器能指数级提升你的工作效率,你掌握了吗?
本文深入探讨了AI技术如何与各行各业深度融合,带来井喷式的AI工具发展。重点介绍了五款高效的AI工具,包括全能型AI写作助手、答辩PPT生成器、学术写作辅助工具、国产AI搜索引擎以及PPT效率插件。这些工具不仅覆盖了广泛的写作场景,还提供了从论文写作到思维导图制作的全方位支持,极大地提高了工作效率,使日常任务处理变得更加智能化和简便。同时,推荐了TreeMind树图这一先进的AI思维导图在线制作工
工欲善其事,必先利其器。 随着AI技术与各个行业或细分场景的深度融合,日常工作可使用的AI工具呈现出井喷式发展的趋势,AI工具的类别也从最初的AI文本生成、AI绘画工具,逐渐扩展到AI思维导图工具、AI流程图工具、AI生成PPT工具、AI抠图工具,以及融合多种AI能力的通用AI大模型工具。今天这篇内容,重点为大家分享5个宝藏 AI 工具,探索它们的特点和优势,带你领略AI 赋能办公的魅力。关键词:“效率翻倍”又好用!话不多说,我们开始正题。
Top1:笔灵AI写作-全能型AI写作助手
传送门:https://ibiling.cn/?from=csdn11https://ibiling.cn/?from=csdn11
一家专门针对写作需求设计的人工智能写作平台,提供了一键生成、自动续写、5种语气变换等多项功能,覆盖了工作总结、月度报告、周报、公文写作、学术论文、读后感、演讲稿等200多个写作场景,无需专业技能门槛,任何人都可以轻松使用。

以“小红书笔记生成”为例,证明他真的无需专业技能门槛,任何人都可以轻松使用。
Step1:在AI模板写作中找到热门,选择小红书笔记生成

Step2:输入内容“上海租房技巧”,输入字数“500”,点击生成内容,轻松出稿,可选择内容进行扩写,改写,简写,续写,点击“导出word”,轻松搞定,颜表情都那么到位!

Step3:查收小红书笔记

Top2:笔灵AI 答辩PPT
直通车:https://ibiling.cn/?from=csdn11
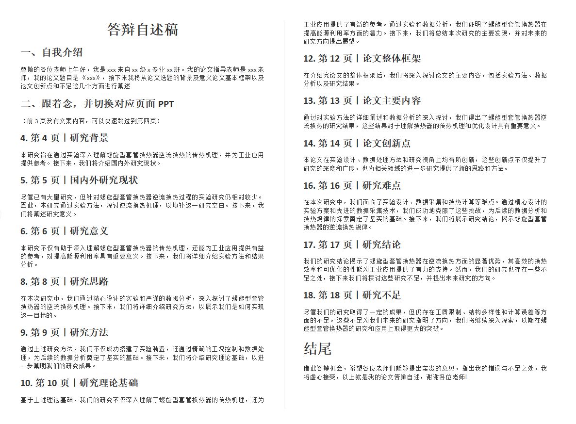
专业答辩PPT而生!一键上传论文,AI 在2分钟内生成答辩PPT和答辩自述稿。最近大学生应该都在忙着答辩呢吧

功能1:一键生成答辩PPT
你只需上传一篇论文,系统便能智能识别关键点,根据答辩PPT标准和论文内容,自动安排幻灯片的顺序,设计出样式简洁、展示关键语句的PPT幻灯片,确保答辩时PPT不会不符合要求,不会出错!

功能2:自述稿与PPT完全对应
它不仅能生成PPT,还能生成一份与PPT完美结合的自述演讲稿!这份自述稿会保持与PPT内容的一致性,还会标注念到哪里切换页面。你在答辩时照着念,不会给老师在纯念PPT的感觉,完全没有问题无脑能过了。

TOP3:摆平AI论文
传送门:https://baipingai.com/home?from=csdn12
这个称号相当酷,解决的你学术难题!如果答辩后被各个老师的修改意见给冲击到了,不妨用一下ai论文~
摆平AI论文,作为一款强大的学术写作工具,拥有令人惊叹的一键生成万字论文的功能,质量还高。学术论文、教学研究、学术分析报告、职业发展研究、教学规划、学期末作业、学业设计、学术总结、参考文献撰写、学术结构写作,只要与学术有关,摆平AI论文都能解决。

话不多说,举例来看摆平AI论文,如何帮我们摆平论文!走起!
Step1:选择分类“文学/汉语言文学”,输入论文主题“中国古代文学与现代社会的关系研究”,选择学历“本科”,点击生成大纲!

Step2:编辑大纲,生成论文初稿,材料清单,预览效果。满意后,生成内容。


Step3:一篇论文在5分钟以内完美生成,心动吗?

点击下载,专属于你的论文新鲜出炉啦!

点击“下载”,就能查收你的论文啦!
Top4:秘塔AI搜索
秘塔AI搜索是一款国产AI搜索引擎。它专注于提供无广告、结构化信息展示的搜索体验,通过理解用户搜索意图,快速整合全网信息,并以图形化工具辅助用户理解和记忆内容。秘塔AI搜索在中文搜索领域表现出色,它的主要特点包括无广告搜索体验、结构化信息展示、信息来源追溯、辅助信息梳理以及学术搜索模式。用户可以直接访问秘塔AI搜索的官网,无需注册,免费在线使用。

比如我想针对全网都知道的“秦朗作业系摆拍”事件做出分析,只要在搜索框内,输入“秦朗作业系摆拍”,选择“全网”,选择“深入”,点击生成,很专业,有没有

Top5:islide
iSlide是一款基于PowerPoint的一键化效率插件,旨在帮助用户提高PPT制作的效率和质量。它提供了多种设计辅助功能和丰富的在线资源库,使得即使是非专业设计人员也能快速创建出专业的PPT演示文档,适用于多种场景,如商业计划书、工作报告、毕业答辩、培训课件、简历等,能够满足主流需求PPT主题的制作。

主页对话框直接输入“人力资源展望”点击生成。

大纲生成PPT,一键换肤无压力,初次创作大纲不满意,二次编辑更精准,改到满意,直接下载,是不是很简单!

以上就是我在工作生活中使用的宝藏 AI 工具合集啦,看完我的介绍,你是不是想赶快上手使用呢?随着技术的不断进步,我们可以期待AI工具在未来将带来更多的创新和优势。如果你还有更多建议,可以随时告诉我!我再补充!
再给大家推荐一个好用的网站:
AI思维导图—TreeMind树图
地址:https://shutu.cn/?from=csdn02
国内非常先进的AI思维导图在线制作工具,这是一款可以免费使用的AI人工智能思维导图网站,思维导图创建节点无限制,无论是打工人还是学生族,免费的超够用。同时还支持多人实时编辑思维导图,以及团队协作思维导图。

特色功能:
百万思维导图模版
TreeMind树图具有海量的思维导图模版,模板的模版数量已经达到120w+,站内包含829+的精选专辑、123个模板品类、涉及了12种行业类型,无论你要做什么类型的思维导图,在模版库数据库中99%都可以找到,从而提高了工工作和学习效率。

AI一键生成思维导图
支持用户输入一句话需求,直接生成思维导图。当你在工作学习中没有思路和灵感时,不防试试TreeMind树图的一键生成思维导图的功能,30秒即刻帮你搞定!
以下是我以销售年终工作总结为例,通过AI一键功能生成的思维导图。

AI总结生成思维导图
你只需要上传需要转化的文件,点击AI一键总结,AI就会自动分析和整理信息,将文件中的内容转化为易于理解的思维导图,帮助你快速直观地理解和掌握信息。
以下是我以营销团队建设方案为例,AI一键总结生成的营销团队建设方案思维导图。

更多推荐



所有评论(0)